参加2026年铜仁市事业单位公开招聘工作人员全省联考暨高校毕业生“三支一扶” 计划招募笔试的考生,笔试即将于2026年3月28日、29日举行。为给考生提供更好的服务,现就有关注意事项提示如下。
一、考试时间和科目设置
(一)事业单位公开招聘联考笔试
1.综合管理岗位A类
笔试科目及时间:2026年3月28日(周六)上午
08:30—10:00《职业能力倾向测验》(A类)
10:00—12:00《综合应用能力》(A类)
2.自然科学专技类(C类)、中小学教师类(D类)、医疗卫生类(E类)
笔试科目及时间:2026年3月29日(周日)上午
08:30—10:00《职业能力倾向测验》(C、D、E类)
10:00—12:00《综合应用能力》(C、D、E类)
所有考生均须参加相应类别的《职业能力倾向测验》和《综合应用能力》两科考试。两科考试连续进行,中间不间断,两个科目题本为合订本,考生不得提前交卷、退场。
(二)“三支一扶”计划招募笔试
2026年3月28日(周六)上午8:30至11:00。
笔试科目为《公共基础知识》
二、考点设置及到达考点公交线路
(一)事业单位联考笔试。共设24个考点学校(其中3月28日14个考点、3月29日10个考点)。
(二)三支一扶笔试。3月28日共设3个考点(德江县)。
各考点名称、考点详细地址及到达公交线路如下:

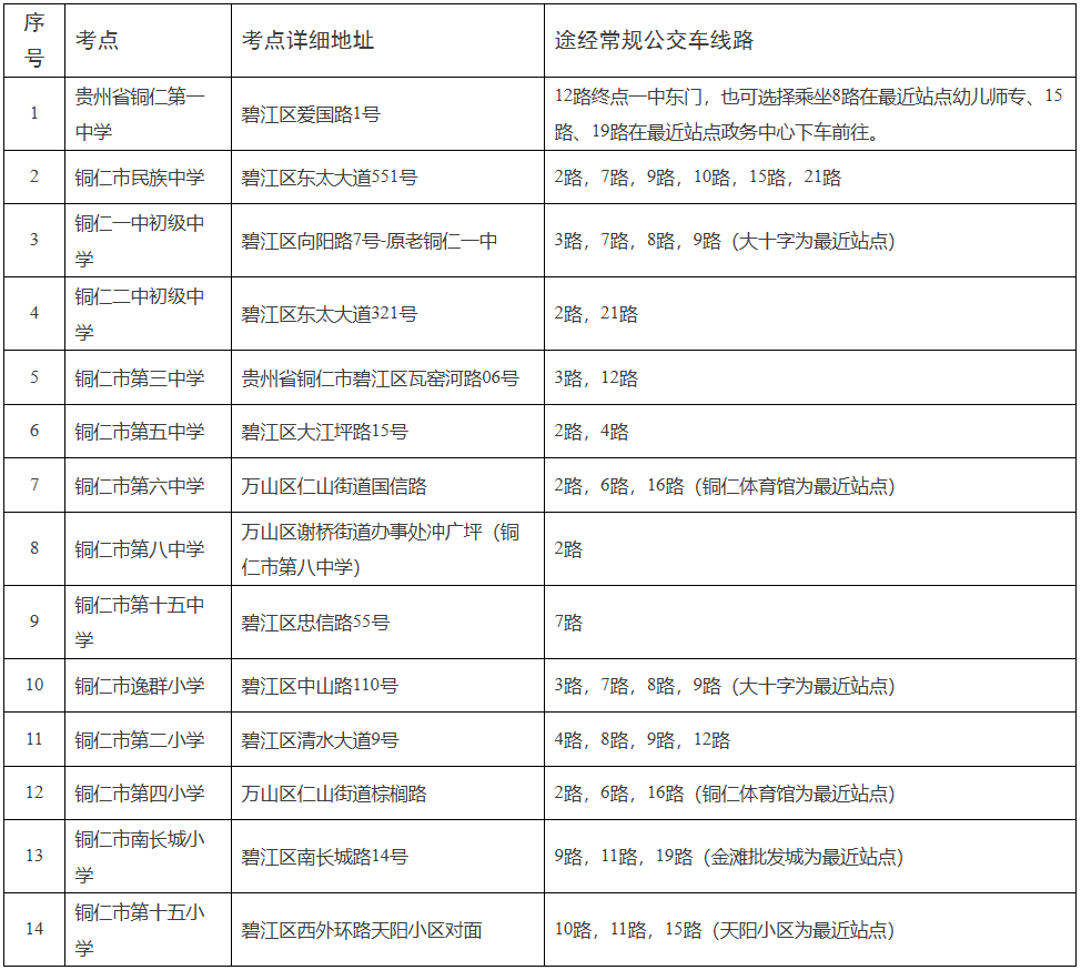
事业单位招聘联考笔试考点常规公交路线途经考点明细表(3月29日)

三支一扶笔试考点常规公交路线途经考点明细表

三、认真阅读信息、提前准备考试证件
请您在规定时间内(事业单位打印时间:3月23日9:00至3月26日17:00,三支一扶打印时间:3月24日9:00至3月27日17:00)登录贵州省人事考试信息网(www.gzrsks.com.cn)相应专题网页打印准考证,并妥善保管。打印后请认真阅读并检查每项信息是否完整,特别是考点名称、考试科目、地址、考场号、座位号信息,如有疑问请及时与考务部门联系。考试当天,请按准考证上的提示,携带准考证、有效居民身份证(或社会保障卡)原件参加考试。如果身份证丢失请尽快到户籍所在地公安机关办理“临时居民身份证”参加考试。考试结束后,请保管好准考证,是下步查询笔试成绩和进入面试资格复审的重要依据。
四、提前熟悉考点、充分做好考前安排
1.请根据准考证上的考点名称和地址,提前一天熟悉考点,了解考场情况(熟悉考点考场时考生不能进入校园内,学校会在大门处摆放考场分布示意图)。
2.我市报名人数较多,届时考点区域内的食宿、交通较为紧张。请各位考生务必提前合理安排好食宿、交通等事宜,以免影响考试。
3.请根据考点情况合理选择考试当天的交通方式,了解乘车路线和行车时间,尤其要把堵车因素考虑在内,住宿尽量选择在考点附近的宾馆(酒店)。特别是德江县三支一扶笔试考点参考的考生要提前做好出行准备,避免跑错考点,耽误考试。
4.严格按照规定携带黑色字迹的钢笔或签字笔、2B铅笔、橡皮等文具,开考后考生不得传递任何物品。
5.考试开始前30分钟,凭准考证和有效居民身份证(或社会保障卡)原件进入考场,笔试开始30分钟后,不得入场。考试期间,不得提前交卷、退场。
6.准考证上必须带有本人照片,否则该准考证视为无效,如本人无法打印出带照片的准考证,请于考试前工作时间内到铜仁市考试指导中心打印。
7.请提前了解考点城市天气状况,做好防雨防寒等个人防护准备。
五、其他注意事项
1.为保障入场时间充足,各考点入场证件检查将于各科目开考前60分钟开始。请考生尽早到达考点,并提前准备好准考证、有效居民身份证(或社会保障卡)原件。请勿临近开考时扎堆到达考点,避免造成拥堵耽误进场时间。
2.除考试公务车辆外,社会车辆不得进入考点。考点附近停车位紧张的,请尽量不要自行驾车前往。接送考生车辆请在距离考点大门一定距离处即停即走,避免造成交通拥堵。
3.严禁将手机、计算器、智能手表、智能手环、智能眼镜、蓝牙耳机等各种电子、通信、计算、存储或其他有关设备带至座位。已带入考场的要按监考人员的要求切断电源,并于考试开始前放在指定位置。凡将上述各种设备带至座位的,一律按照相关规定处理。
4.考生在考场内必须保持安静,禁止吸烟,严禁交头接耳,不得窥视他人试卷、答题卡及其他答题材料,或为他人窥视提供便利。考生有义务妥善保护好自己的考试试卷和答题信息、不被他人抄袭。若有雷同答卷,对双方均给予该科目考试成绩为零分的处理。
5.严禁损坏试卷、答题卡;严禁将试卷、答题卡和草稿纸带出考场;严禁在考试开始信号发出前答题;严禁在考试结束信号发出后继续答题;请务必严格遵守考试纪律,严格遵守相关考试规定。
6.考生在答题卡上“填”和“涂”准考证号时,一定要用黑色字迹的钢笔或签字笔填考号,用2B铅笔正确涂考号。不要用钢笔、签字笔来涂考号,更不能涂错自己的考号。未按正确方式作答或未在规定答题区域作答的,作答无效,均按零分处理。
7.事业单位笔试系两个科目连续进行考试,中间不间断。综合管理类(A类)考生需注意:试卷采用“卷卡合一”印制方式,《职业能力倾向测验》配套答题卡在试卷的封底内页,需考生本人沿裁切线将答题卡小心撕下。试卷与答题卡一一对应,考生必须在配套答题卡上作答,卷卡不一致将影响考试成绩。医疗卫生类(E类)考生需注意:《综合应用能力》科目分为六个小类,考生须认真阅读注意事项,并根据所报考的具体岗位类别作答相应试题,作答其他岗位的试题一律无效。
8.请自觉遵守《事业单位公开招聘违纪违规行为处理规定》等有关条款,须服从考试工作人员管理,接受监考人员的监督和检查。对无理取闹,辱骂、威胁、报复工作人员者,按有关纪律和规定处理。
六、联系电话
铜仁市人才服务热线“96567”,省外拨打“0851-96567”,根据语音导航按6键接入铜仁市,再按1键接入铜仁市本级热线。接听时间均为工作日(8:30-12:00,14:30-18:00)。
(一)事业单位联系电话
0856-5211751(铜仁市人社局事业单位人事管理科)
(二)三支一扶联系电话
0856-5237723(铜仁市人社局就业促进与职业能力建设科)
0856-8523073(德江县人力资源和社会保障局)
(三)技术服务电话:0856-5234300(铜仁市考试指导中心)
铜仁市人力资源和社会保障局
2026年3月24日
声明:本站发布的信息旨在为求职者和考生提供相关资讯与帮助,所有信息最终以官方发布为准,解释权归招聘单位所有。
若涉及版权或错误及免费发布招聘信息,请联系本站管理员(微信号:shangwu-000),或者点击【在线反馈】予以更改删除或发布。

关注公众号