参加贵州省2026年事业单位公开招聘工作人员暨高校毕业生“三支一扶”计划招募笔试(六盘水考区)的考生,为了确保您顺利参加考试,特提醒您注意以下事项:
一、考试时间及科目
(一)事业单位公开招聘笔试
1.综合管理类(A类)
2026年3月28日(周六)上午
08:30—10:00 《职业能力倾向测验》(A类)
10:00—12:00 《综合应用能力》(A类)
2.社会科学专技类(B类)、自然科学专技类(C类)、中小学教师类(D类)、医疗卫生类(E类)
2026年3月29日(周日)上午
08:30-10:00 《职业能力倾向测验》(B、C、D、E类)
10:00-12:00 《综合应用能力》(B、C、D、E类)
所有考生均须参加相应类别的《职业能力倾向测验》和《综合应用能力》两科考试。两科连续进行考试,中间不间断,两个科目题本为合订本,考生不得提前交卷、退场。
(二)“三支一扶”计划招募
2026年3月28日(周六)上午
8:30—11:00 《公共基础知识》
二、笔试准考证打印
请您在规定时间内进入贵州人事考试信息网(http://www.gzrsks.com.cn)打印准考证。其中:参加贵州省2026年事业单位公开招聘工作人员笔试的考生于2026年3月23日9:00至3月26日17:00通过“贵州省2026年事业单位公开招聘工作人员专题网页”链接登录报名系统打印笔试准考证;参加高校毕业生“三支一扶”计划招募笔试的考生于2026年3月24日9:00至3月27日17:00通过“2026年贵州省高校毕业生‘三支一扶’计划招募专题网页”链接登录报名系统打印笔试准考证。
考生可打印多份准考证备用,打印后请妥善保管并仔细阅读准考证上的每项信息,特别是考点名称、地址、考场号、座位号信息。若发现准考证信息不完整的,请及时重新打印或联系六盘水市人事考试院(联系电话:0858-8784725;地址:六盘水市钟山区钟山中路58号)。
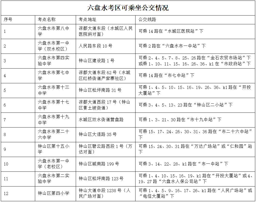
三、考点学校及公交线路
六盘水考区笔试共设12个考点,各考点名称、考点详细地址及到达公交线路如下:

四、其他注意事项
1.本次考试报名人数较多,届时考点区域内食宿、出行人数较多,建议您提前安排好食宿、交通等事宜,以免影响考试;有住宿需求的,可在六盘水市商务局的网页(http://swj.gzlps.gov.cn/)查询住宿信息温馨提示,也可以拨打住宿咨询热线(六盘水市商务局:0858-8325372);发现饭店等餐饮场所存在食品安全问题,酒店等住宿场所存在哄抬物价、未明码标价、扰乱正常价格秩序等问题,可及时拨打12315、12345热线反映。
2.本次笔试的考点较多,分布较广,建议您根据准考证上的考点名称和地址,结合自身情况合理选择考试当天的交通方式,提前了解乘车路线、熟悉考点环境,考试当天务必提前出发前往考点,尤其要把堵车因素和入场时间考虑在内。如果您是外地考生,建议您尽量选择在考点附近酒店(宾馆)住宿。除考试公务车辆外,社会车辆不得进入考点,接送考生车辆,请在距离考点大门一定距离处即停即走,避免造成交通拥堵。
3.建议您不要把与考试无关的物品带至考点及考场,以防不慎丢失,提前了解考点所在地天气状况,做好防雨、防寒等个人防护准备。
4.认真阅读准考证上的考场规则及有关提示,提前准备好2B铅笔、黑色字迹的钢笔或签字笔、橡皮等考试用品,考试时严格按要求作答。
5.为保障入场时间充足,请您尽早到达考点,携带准考证和有效居民身份证(原件)参加考试。请勿临近开考时扎推到达考点,避免造成拥堵耽误进场时间。
6.考试开始前30分钟,凭准考证和有效居民身份证原件进入考场,在准考证指定的座位参加考试。开始考试30分钟后,不得入场。考试期间,不得提前交卷、退场。
7.务必严格遵守考试纪律,严禁将手机、计算器、智能手表、智能手环、智能眼镜、蓝牙耳机等各种电子、通信、计算、存储或其他有关设备带至座位;严禁损坏试卷、答题卡;严禁将试卷、答题卡和草稿纸带出考场;严禁在考试开始信号发出前答题;严禁在考试结束信号发出后继续答题;不得在准考证、答题卡上作任何标记。
8.请参加贵州省2026年事业单位公开招聘工作人员暨高校毕业生“三支一扶”计划招募笔试(六盘水考区)的考生,认真阅读《事业单位公开招聘违纪违规行为处理规定》《考场规则》,并严格遵守相关考试规定。
考试期间,请考生关注六盘水市人力资源和社会保障局网站,发布的2026年事业单位公开招聘工作人员暨高校毕业生“三支一扶”计划招募笔试有关信息,如有疑问,请拨打考试服务热线:0858-8784725(六盘水市人事考试院)。
声明:本站发布的信息旨在为求职者和考生提供相关资讯与帮助,所有信息最终以官方发布为准,解释权归招聘单位所有。
若涉及版权或错误及免费发布招聘信息,请联系本站管理员(微信号:shangwu-000),或者点击【在线反馈】予以更改删除或发布。

关注公众号