毕节市2026年公开招录公务员笔试将于2026年3月14日、15日举行,市直机关公开遴选公务员笔试将于2026年3月15日举行,为确保考生顺利参加考试,特提醒您注意以下事项:
一、请您按时打印准考证,按准考证上的提示,携带准考证和有效居民身份证(原件)参加考试。
二、请您在打印准考证后认真检查自己的准考证信息是否完整,若发现信息不完整的,请及时重新打印。
三、请您认真查看准考证上的考试时间、考试地点及考场规则,须在准考证指定的座位参加考试。
四、请您务必准备好黑色字迹的钢笔或签字笔、2B铅笔、橡皮等文具,考试时严格按要求作答。
五、我市分别在七星关区、大方县、黔西市、金沙县、织金县、纳雍县、威宁县和赫章县设置考点,由于本次笔试的考点较多,分布较广,建议您提前了解乘车路线查看考点地址(附后),考试当天务必提前出发前往考点,尤其要把堵车因素和入场时间考虑在内。如果您是外地考生,建议您尽量在考点附近住宿。
六、为保障入场时间充足,各考点的入场证件检查将于各科目开考前60分钟开始。请您尽早到达考点,并提前准备好准考证和有效居民身份证(原件)。请勿临近开考时扎堆到达考点,避免造成拥堵耽误进场时间。
七、除考试公务车辆外,社会车辆不得进入考点。请您不要自行驾车前往考点,接送考生车辆请在距离考点大门一定距离处即停即走,避免造成交通拥堵。
八、考试开始前30分钟,凭准考证和有效居民身份证原件进入考场,进入考场后请您认真核对准考证号和座位号,并将准考证、身份证原件放在桌面上。开始考试30分钟后,不得入场。考试期间,不得提前交卷、退场。
九、建议您提前了解考点城市天气状况,做好防雨防寒等个人防护准备。
十、请您务必严格遵守考试纪律,严禁将手机、计算器、智能手表、智能手环、智能眼镜、蓝牙耳机等各种电子、通信、计算、存储或其他有关设备带至座位;严禁损坏试卷、答题卡;严禁将试卷、答题卡和草稿纸带出考场;严禁在考试开始信号发出前答题;严禁在考试结束信号发出后继续答题;不得在准考证、答题卡上作任何标记。
十一、请参加毕节市2026年公开招录公务员笔试的考生认真阅读《公务员录用违规违纪行为处理办法》《刑法修正案(九)》,并严格遵守相关考试规定;请参加毕节市2026年市直机关公开遴选公务员笔试的考生认真阅读《应试人员违纪违规行为处理规定》《刑法修正案(九)》,并严格遵守相关考试规定。
十二、关于准考证信息打印等有关技术方面,若有疑问,请您及时与考区人事考试机构联系,联系电话:0857-8222949。
附件1.七星关区考点乘车路线

附件2.大方县考点乘车路线

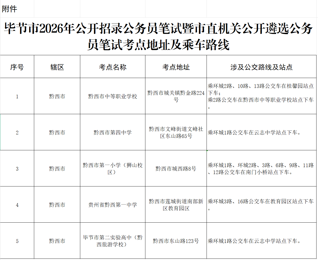
附件3.黔西市考点乘车路线

附件4.金沙县考点乘车路线

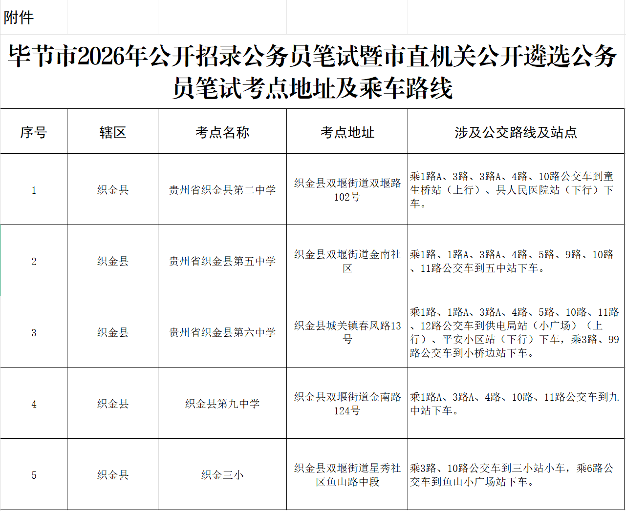
附件5.织金县考点乘车路线

附件6.纳雍县考点乘车路线

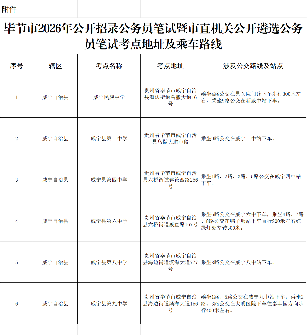
附件7.威宁县考点乘车路线

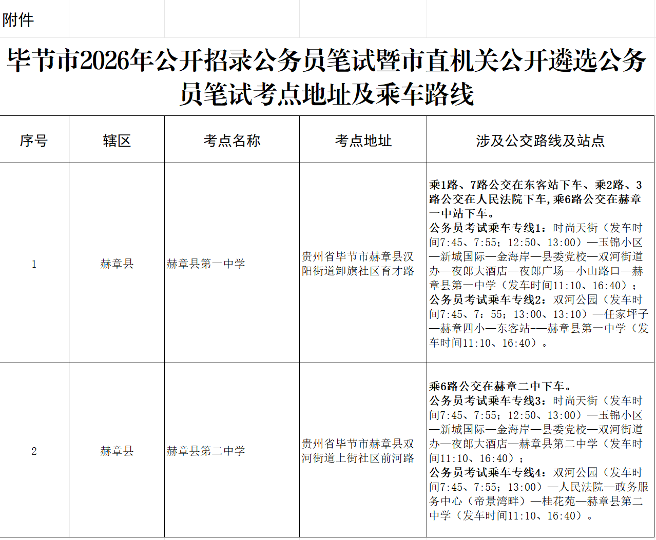
附件8.赫章县考点乘车路线

声明:本站发布的信息旨在为求职者和考生提供相关资讯与帮助,所有信息最终以官方发布为准,解释权归招聘单位所有。
若涉及版权或错误及免费发布招聘信息,请联系本站管理员(微信号:shangwu-000),或者点击【在线反馈】予以更改删除或发布。

关注公众号