贵州工业职业技术学院系省教育厅直属的公办高职院校,前身是创建于1958 年的贵州省化工学校,是升格最早的高职院校之一,成立至今为社会培养了 5 万余名技术技能人才。学院在不同的历史时期先后被评为“ 国家级重点中专 ”“贵州省示范高职学院 ”“贵州省优质高职院校 ”,并多次在贵州省高校思想政治教育工作评估中被评为“优秀 ”等次;2021年获批为贵州省高水平高职学校和贵州省首批“三全育人 ”综合改革试点高校,是贵州职业教育服务 32 个产业链中工业产业的牵头单位。学院师资力量雄厚,现有专、兼职教师近 800 人,教师拥有全国师德师风建设指导委员会专家、全国先进教育工作者、 国家级职业教育教师创新团队、新时代职业教育学校名师、全国高校“双带头人 ”教师党支部书记“强国行 ”专项行动团队、全国石油和化工教育教学名师、黄炎培杰出教师、贵州省首届最美拥军人物、贵州省“高层次创新型人才 ”、省级职教名师、贵州省脱贫攻坚先进个人、贵州省抗疫工作先进个人、贵州省“三八 ”红旗手、贵州省高校辅导员年度人物等荣誉称号。为加强学院人才队伍建设,拓展高层次人才引进渠道,积极培育有关专业带头人,结合贵州省高水平高职学校和专业建设计划中的重点专业群建设项目、师资队伍建设项目需要,特面向社会诚聘高层次人才。公告如下:
一、引进对象及要求
(一)引进对象:
高层次人才、高技能人才
(二)基本条件:
1.具有中华人民共和国国籍,拥护《中华人民共和国宪法》, 具有良好的思想政治素质。
2.遵纪守法、诚实守信、 品行端正、人格健全,身心健康, 符合应聘岗位要求的身体条件。
3.有较强的事业心和责任感,承诺在本校工作 8 年及以上。
4.具有胜任应聘岗位需要的相关专业知识、科学素质和工作 能力。
5.年龄原则上在 45 周岁以下,科研成果突出者可放宽至 50 周岁。
6.符合所报岗位要求的其他具体资格和条件。
7.法律法规规定的其他条件。
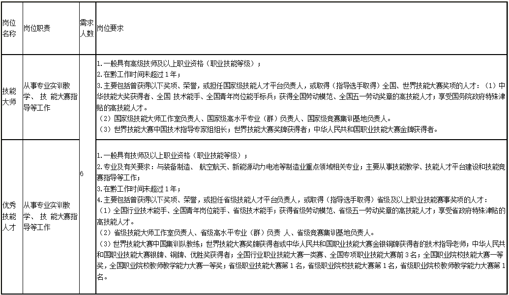
(三)引进岗位
A.高层次人才(博士研究生)

B.高技能人才

二、相关待遇
1.按照《中共贵州省委关于进一步实施科教兴黔战略大力加强人才队伍建设的决定》(黔党发〔2012〕31 号)文件规定可享受省人才津贴补贴;
2.正式聘用后,根据科研计划和相关规定使用,学院将给予配套科研经费支持。
3.引进的高层次人才可享受副高职称(专业技术七级)待遇,三年内未取得 副高专业技术职务任职资格的,降为享受讲师(专业技术十级) 待遇;
4.引进属紧缺、急需学科以及学术水平造诣高的博士,可采取“一事一议 ”的形式确定其他相关待遇。
三、招聘程序
(一)应聘报名
1.报名时间:公告发布之日起至2025年12月31日。
2.报名方式:报名人员将个人学历、学位证书、职称(职业)资格证书、学术成果等佐证资料扫描件发送电子邮箱(gzkyrsc@163.com)。邮件主题命名格式:人才类别(博士/教授/高技能人才)+本人姓名+应聘岗位。
特别提示:
(1)报名应聘人员填报的专业名称必须与毕业证完全一致,如专业名称后面带括号或其他说明的也必须如实填报。
(2)应聘人员所学专业名称与公布专业不一致,但研究方向与岗位需求专业一致,须提供能体现应聘人员本人研究方向两项以上的代表业绩(一般应为作为第一作者在核心期刊及以上级别的期刊发表的相关文章,或作为主要参与人<排名前三>参与或主持的厅级及以上或相当层次的项目研究成果,或发明专利<排名前二>,或博士毕业论文等)作为佐证资料。党委教师工作部(人事处)将根据应聘人员提供的佐证材料组织各招聘部门结合岗位专业要求开展论证,论证结果不通过的,资格审核不通过。
(3)原则上要求本人亲自报名和填写相关信息,信息填写不真实、不完整或填写错误的责任自负。如因特殊情况请他人代为填写报名信息的,视为应聘人员本人填写,由应聘人员本人承担相关责任。因填写信息不真实、不完整或填写错误的责任自负。
(4)报考人员故意隐瞒本人重要信息或提供虚假报考申请材料的,一经查实,取消应聘资格。
(二)资格审核
学院根据招聘条件及岗位要求对应聘人员材料进行资格审查。通过资格审核人员名单在学院党委教师工作部(人事处)官网(https://www.gzky.edu.cn/rsc/)上公布。
特别提示:资格审核只对应聘人员在网上提交的报名信息进行审核,不对应聘人员所提交信息的真实性进行审核。资格审查贯穿招聘工作全过程,任何环节发现应聘人员不符合岗位报名条件或提供的材料弄虚作假,一经查实,取消考试或聘用资格。
(三)线上初评
学院按照“成熟一批,面试一批”原则分期、分批对通过资格审核人员开展线上初评环节,通过线上初评的,进入线下考核环节。有关线上初评具体事宜另行通知。线上初评结果在学院党委教师工作部(人事处)官网(https://www.gzky.edu.cn/rsc/)上公布。
(四)线下考核
学院分期、分批对通过线上初评人员开展线下考核,线下考核采取面谈、面试等方式进行,通过考核的,进入体检考察环节。有关线下考核具体事宜另行通知。考核结果在在学院党委教师工作部(人事处)官网(https://www.gzky.edu.cn/rsc/)上公布。
(五)体检
按引才计划与线下考核成绩1:1的比例确定进入体检环节人员。未按规定时间、地点参加体检的视为放弃体检,放弃体检或体检不合格的,取消进入下一环节资格,空缺岗位不予递补。
体检在二甲医院进行。体检费用由应聘人员自理,体检标准参照贵州省公务员录用体检标准执行。体检的具体时间另行通知。
(六)考察
体检合格的应聘人员确定为考察对象,对其进行考察。考察内容主要包括应聘人员政治思想、道德品质、能力素质、学习和工作表现、遵纪守法、廉洁自律以及是否需要回避等。按照“凡进必审”的原则,贯彻党管人才原则,坚持政治标准和学术标准相统一,将思想政治表现、遵纪守法情况、道德品行等作为事业单位新进人员的首要考察内容。考察时还须进一步核实应聘人员是否符合规定的应聘资格条件,确认其报名时提交的信息和材料是否真实、准确。
在考察中发现下列情况之一者,考察不合格,报贵州工业职业技术学院党委审定后,取消其进入下一环节的资格,空缺岗位不予递补:
1.不能坚持党的基本路线,在重大政治问题上不能与党中央保持一致的人员;
2.被开除中国共产党党籍的人员;
3.定向到具体行业或单位的应届毕业生;
4.在读的非2025届应届毕业生;
5.现役军人;
6.曾因犯罪受过刑事处罚或受过劳动教养的人员;
7.被开除公职的人员;
8.曾因贪污、行贿受贿、泄露国家机密等原因受到过党纪、政纪处分或近三年在机关、事业单位年度考核中曾被确定为“不称职”、“不合格”的人员;
9.在招聘过程中未如实填写、提供相关信息及资料的人员;
10.截止考察环节未能提交招聘岗位所需资格条件的相关证明材料的人员(国<境>外毕业生须提供教育部中国留学服务中心出具的《国<境>外学历、学位认证书》);
11.不符合招聘岗位所需资格或条件的人员;
12.在事业单位公开招聘中被认定有舞弊等严重违反聘用纪律行为的人员,以及在各级各类事业单位公开招聘中因违反《事业单位公开招聘违纪违规行为处理规定》被记入事业单位公开招聘应聘人员诚信档案的人员;
13.人民法院认定为失信被执行人的或经有关政府行政主管部门认定存在严重违法失信行为的人员;
14.应聘从事与未成年人密切接触行业的事业单位工作岗位的,存在实施虐待,故意伤害,强奸,猥亵,组织、强迫、引诱、容留、介绍卖淫等严重侵害未成年人人身权利的相关违法犯罪记录的人员;
15.有法律、法规规定不得聘用的人员。
(七)公示招聘结果
经体检、考察合格的应聘人员,确定为拟聘用人员,由贵州工业职业技术学院在贵州人力资源社会保障网(http://rst.guizhou.gov.cn)、贵州工业职业技术学院官网(https://www.gzky.edu.cn)公示拟聘用人员名单。公示时间不少于五个工作日,接受社会监督。
公示期间查实有严重问题影响聘用的,取消聘用资格,一时难以查实的,暂缓聘用,待查实并做出结论后再决定是否聘用,拟聘用人员名单公示后不再进行递补工作。
(八)办理聘用手续
公示结果不影响聘用的,按规定办理审批及聘用手续。
被聘用人员应在招聘单位规定期限内到招聘单位报到。拒不报到的,解除聘用关系。
四、联系方式
学院地址:贵州省贵阳市清镇市职教城
联系人:李老师
联系电话:0851-85819744
简历投递邮箱:gzkyrsc@163.com
学院网站:https://gzky.edu.cn/
本公告自发布之日起施行,有效期至 2025 年 12 月 31 日。
贵州工业职业技术学院
2025年6月13日
声明:本站发布的信息旨在为求职者和考生提供相关资讯与帮助,所有信息最终以官方发布为准,解释权归招聘单位所有。
若涉及版权或错误及免费发布招聘信息,请联系本站管理员(微信号:shangwu-000),或者点击【在线反馈】予以更改删除或发布。

关注公众号