根据《教育部 财政部 人事部 中央编办关于实施农村义务教育阶段学校教师特设岗位计划的通知》(教师〔2006〕2号)、《教育部办公厅 财政部办公厅关于做好2025年农村义务教育阶段学校教师特设岗位计划实施工作的通知》(教师厅〔2025〕1号)、《人力资源社会保障部办公厅 教育部办公厅关于做好2025年中小学幼儿园教师公开招聘工作的通知》(人社厅函〔2025〕61号)、《省人力资源社会保障厅 省教育厅关于做好2025年中小学幼儿园教师公开招聘工作的通知》和《省教育厅 省委编办 省财政厅 省人力资源社会保障厅关于印发<贵州省2025年“特岗计划”实施方案>的通知》(黔教函〔2025〕28号)和《市教育局 市委编办 市财政局 市人力资源和社会保障局关于印发<铜仁市2025年“特岗计划”招聘方案>的通知》(铜教发〔2025〕14号)有关要求,为加强新时代乡村教师队伍建设,全面推进乡村振兴,结合我县2025年特岗教师需求申报情况,拟制《江口县2025年“特岗计划”招聘细则》(以下简称《细则》)。
根据《省教育厅 省委编办 省财政厅 省人力资源社会保障厅关于印发<贵州省2025年“特岗计划”实施方案>的通知》(黔教函〔2025〕28号)《市教育局 市委编办 市财政局 市人力资源和社会保障局关于印发<铜仁市2025年“特岗计划”招聘方案>的通知》(铜教发〔2025〕14号)的要求,结合我县实际,制定本细则。
一、招聘计划
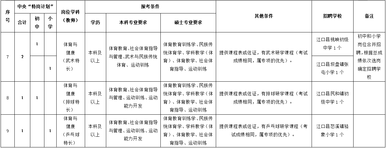
2025年我县计划招聘“特岗计划”教师20名,其中,招聘中央“特岗计划”20名,用于招聘农村初中、小学教师。具体设岗计划详见《江口县2025年特岗教师招聘计划表》(附表)。
二、招聘原则
(一)“特岗计划”采取公开招聘的方式,坚持“公开、公平、自愿、择优”和“三定”(定乡镇、定校、定岗)原则。
(二)符合“特岗计划”教师招聘岗位要求,将特岗教师安排在乡镇及以下农村义务教育学校(含村小、教学点)教师岗位。重点向乡村振兴重点帮扶乡镇、少数民族地区及符合条件的乡镇易地扶贫搬迁安置点配建学校倾斜。
(三)“特岗计划”招聘的教师服务期为三年,特岗教师服务期内纳入当地教师队伍统筹管理。
(四)重点为农村义务教育阶段学校补充特岗教师,持续优化教师队伍结构,进一步加强紧缺薄弱学科教师的补充。
三、招聘条件
(一)符合招聘岗位要求,具备《中华人民共和国教师法》《教师资格条例》等法律法规规定的普通话水平、身体条件、心理条件,符合新时代中小学、幼儿园教师职业行为十项准则要求,无刑事犯罪记录和其他不得聘用的违法记录。
(二)招聘的特岗教师要求具备本科及以上学历(各类成人教育、远程教育的毕业生不纳入招聘范围),以师范类专业为主。
(三)年龄不超过32周岁(即1992年6月12日及以后出生)。
(四)参加过“大学生志愿服务西部计划”、有从教经历的志愿者参加过半年以上实习支教的师范院校毕业生同等条件下优先录取,资格审查时需提供相关佐证材料。
(五)符合条件的优秀退役军人、优秀退役运动员,年龄放宽到35周岁(即1989年6月12日及以后出生)。
(六)具有相应的教师资格证书。暂未取得相应教师资格证书的人员,可持有效期内相应的《中小学教师资格考试合格证明》或《师范生教师职业能力证书》报考。但须在签订特岗教师聘用合同前取得相应教师资格证书,未取得教师资格证书人员不予签约。
教师资格证书的任教学段、学科要符合招聘岗位要求,报考人员教师资格证书的学科学段与报考岗位的学科学段一致,高学段学科教师资格证书可报考向下学段相应学科。小学全科教师资格证书可报考小学全部岗位。
(七)具体设岗计划的学历、专业及相关要求,详见《江口县2025年特岗教师招聘计划表》(附表)。
(八)服务期内的特岗教师或国家在职在编公职人员不得参加特岗教师招聘考试。
(九)中央“特岗计划”教师面向全国招聘。
四、招聘方法、程序及时间安排
招聘采取网上报名-现场资格审查-笔试-面试-体检-录取签约-岗前培训-到岗任教的程序进行。
(一)网上报名
本次招聘报名采取网上报名方式进行,不收取报名费。符合报考条件的人员须在规定的网上报名时间段内登录“贵州省特岗教师招聘报名系统(网址:https://117.187.201.56/)”进行注册报名,报考人员上传报名系统的照片标准为1寸蓝底免冠照,图片质量不高于295×413像素,图片大小不得超过1MB。报考人员要认真核对报名信息,报名截止时间之后无法更改,因信息有误所产生后果由报考人员自行承担。报考人员须于6月19日9:00后登录系统,自行下载打印《贵州省2025年特岗教师招聘报名表》。
1.网上报名时间段:
2025年6月12日9:00至6月18日18:00(未在规定时间段内进行网上报名的,不能参加本次招聘后续环节工作)。
2.网上报名注意事项:
(1)报考人员如实填报报名信息(含本人基本信息和报考岗位信息等),对在网上提交信息的真实性、准确性负责。报名与考试使用的居民身份证必须一致。
(2)报考人员只能选择一个学科岗位进行报名。
(二)现场资格审查
资格审查贯穿整个招聘工作全过程,凡是弄虚作假或不符合招聘对象及条件的人员,在资格审查、笔试、面试、体检、录取签约、岗前培训等任何环节中一经发现并查实,一律取消资格,已被聘用的,解除聘用合同。所造成的后果由考生自行承担,并视情节轻重给予必要的处理,同时追究有关人员的责任。对资格审查合格人员建立报考档案(聘用后,此档案将进入特岗教师个人档案)。
1.现场资格审查时间段:2025年6月22日至6月25日。
2.现场资格审查地点:江口县教育局三楼会议室。
现场资格审查时,报考人员须提供以下相关材料:
(1)有效居民身份证。
(2)相应学科类别教师资格证书。暂未取得相应教师资格证书人员,须提供有效期内的《中小学教师资格考试合格证明》或《师范生教师职业能力证书》。
(3)毕业证书。还未取得毕业证书的应届毕业生须提供高校毕业生就业推荐表。
(4)《贵州省2025年特岗教师招聘报名表》和本人近期1寸蓝底免冠照片3张。
(5)报考体育与健康教师岗位的,网上报名时不分类,现场资格审查时再分类,根据报考人员提供的资料确定足球特长岗位、羽毛球特长岗位、篮球特长岗位、武术特长岗位、排球特长岗位、乒乓球特长岗位。笔试、面试、体检、聘用等后续环节以岗位分类单列。
(三)笔试
笔试实施全省统一考试,统一笔试时间。笔试的考务、阅卷、成绩统计等工作由全市统筹,我县具体组织实施。
2025年6月26日前向市教育局邮件报送《贵州省2025年特岗教师招聘笔试信息统计表》。
1.笔试准考证打印时间段:2025年7月3日至7月5日,现场资格审查合格人员根据报名系统网页上相关提示打印准考证,并按准考证规定的时间和地点,携带准考证和本人有效居民身份证(不含过期身份证、身份证复印件、电子身份证、社保卡、驾驶证等)参加笔试,参加笔试考试人员要认真熟悉准考证的注意事项,并妥善保管,除规定时间外,不再开放准考证打印通道。
2.笔试考试时间:2025年7月5日上午9:00至11:30,考试总时长150分钟,考试地点另行通知。
3.笔试分值及内容:笔试每套题总分100分,其中学科专业知识70分、教育综合知识30分。学科专业知识主要考查报考人员作为中小学教师应具备的专业知识和综合运用能力。教育综合知识主要考查报考人员对教育学、教育心理学、教师职业道德、教育政策法规等相关知识的掌握情况。
4.报考人员参加报考学科笔试。笔试科目为:科学、体育与健康、艺术(音乐、美术)。考试科目不分学段。
5.笔试成绩公布:公示期不少于5个工作日,报考人员可在“江口县人民政府门户网(https://www.jiangkou.gov.cn)”查看本人笔试成绩。报考人员若对成绩有异议,可持本人身份证和准考证原件、复印件于公示期内到江口县教育局按照有关规定申请查分,逾期不予办理。
6.最低合格分数线划定。笔试成绩查询结束后,各学科划定笔试成绩最低合格分数线为60分,笔试成绩低于60分人员不得进入面试环节。
(四)面试
面试的组织、考务、阅卷、成绩统计等工作由我县统一组织实施。面试总分为100分,面试的具体方式、办法及评分标准、面试时间、地点和要求另行通知。
1.面试时间:2025年7月21日前。请报考人员随时关注“江口县人民政府门户网(https://www.jiangkou.gov.cn)”,保持通信畅通,及时查询进入面试人员名单、面试时间及地点。
2.面试要求:进入面试人员按招聘岗位数1:3的比例,按笔试成绩从高分到低分依次确定面试人员(不足1:3比例的全部进入),并及时公布。每个岗位确定最后一名面试人选时,存在笔试成绩相同者,一并纳入面试人选。
3.面试内容:面试内容以教师基本素养、学科专业知识、语言表达能力、试讲说课等为主,采用现场打分方式进行。
(五)体检
1.体检时间及地点:另行通知体检时间和地点。
2.体检要求:参加体检人员数与设岗数的比例为1:1。按照总成绩(考试总成绩按100分计算,笔试成绩占50%、面试成绩占50%,即“考试总成绩=笔试成绩×50%+面试成绩×50%”)从高分到低分确定参加体检人员,最后一名总成绩出现并列的,满足优先录取条件之一的进入体检,均满足或均不满足优先录取条件的依次以笔试成绩从高分到低分确定体检人员。体检标准参照贵州省公务员体检标准执行。体检费用由报考人员承担。对不参加体检和体检不合格的,不得聘用。空缺的名额,可以按总成绩高分到低分排名顺序依次递补,总成绩相同的,满足优先录取条件之一的进入体检,均满足或均不满足优先录取条件的依次以笔试成绩从高分到低分确定体检人员。
(六)入职审查
体检结束后,要按照《未成年人学校保护规定》(教育部令第50号)、教育部《关于推开教职员工准入查询工作的通知》(教师函〔2023〕1号)、贵州省人民检察院等十二部门关于印发《关于在密切接触未成年人行业建立违法犯罪人员从业限制制度的意见》的通知(黔检会〔2019〕9号)和贵州省中小学、幼儿园《教师违反职业道德行为处理办法实施细则(试行)》等要求,组织对拟聘人员是否有刑事犯罪记录和其他不得聘用的违法记录进行线下入职审查。同时,还要通过“全国教师管理信息系统”准入查询平台对拟聘人员进行准入查询。入职审查和准入查询合格后,面向社会公布拟聘人员名单,公示期不少于5个工作日。
(七)签约上岗
1.公布名单:经体检和入职审查及准入查询合格、公示无异议后,公布拟聘用人员名单,统一办理聘用等相关手续。报考人员须在办理聘用手续时取得相应毕业证书、教师资格证书,未取得毕业证书、教师资格证书人员不予聘用。
2.签订聘用合同:按照公办教师的聘用办法,由县人力资源和社会保障局、县教育局及时与聘用人员签订聘用合同,统一对聘用人员进行岗前培训,并在2025年秋季学期开学前将新招聘教师派遣到设岗学校上岗任教。受聘教师必须服从统一安排,若在规定时间内不报到或不服从安排者,视为自动放弃。空缺的名额,可按有关规定依次递补聘用或者调剂计划。
3.上报聘用签约人员名单和报到时间:报到时间另行通知。县教育局2025年8月13日前将汇总审核后的《铜仁市2025年特岗教师招聘工作统计表》电子版、盖章扫描版以电子邮件形式报市教育局,市教育局汇总后报省教育厅备案。
五、待遇及政策保障
(一)“特岗计划”教师服务期为三年,服务期内纳入当地教师队伍统一管理。聘用期内工资发放参照国家统一的工资制度和标准执行,由同级财政保障,确保特岗教师工资足额发放。在职称评聘、评优评先、年度考核等方面保证其同等条件下按规定享受与当地公办学校在编教师同等待遇。按规定纳入当地社会保障体系,依法缴纳社会保险,切实维护其合法权益。
(二)做好入职前的师德教育与教学培训等工作。督促设岗学校,要落实好周转宿舍等安排,切实解决特岗教师工作生活中的实际困难。
(三)特岗教师三年服务期满、考核合格且愿意留任的,由县人民政府统筹按照人事管理相关规定及时纳入当地教师编制,落实教师工作岗位,做好相关人事、工资关系等接转工作,连续计算工龄和教龄,工龄和教龄时间以特岗教师实际缴纳社保的时间为准。办理接转手续时,不再对特岗教师增设考试、体检等项目,接转后不再实行试用期。对重新择业的,我县为其办理户口迁移等事项提供方便条件和必要的帮助。
六、工作要求
(一)高度重视。教育、编办、人社、财政要加强协同配合。各相关单位要在试卷运输保存、资格审查、考务组织等方面通力合作。要严格落实保密要求,确保招聘各项工作平安、稳定、有序进行。
(二)严肃纪律。整个招聘工作必须严格执行有关政策规定,接受相关部门和社会各界的监督,严禁在招聘工作中徇私舞弊、弄虚作假。对违反规定的单位和个人,一经查实,将按规定严肃处理。
(三)严格把关。教师准入的思想政治素养和师德考察,把入职前涉罪信息查询作为必要环节。严把教师队伍入口关,严格落实线下入职审查和线上准入查询制度。
(四)特岗教师实行合同制管理,由江口县人力资源和社会保障局、江口县教育局与特岗教师签订聘用合同。
(五)加强特岗教师上岗管理、培训、考核等工作,建立特岗教师数据库,实行动态管理,2025年8月31日前在“全国教师管理信息系统”中录入相关信息。三年服务期满,做好特岗教师服务证书编制和发放工作。
(六)本次特岗招聘中,我县不委托和举办任何形式的培训班,也不组织编写、出版任何考试用书。
(七)强化宣传。大力宣传“特岗计划”成果和特岗教师先进事迹。深入挖掘特岗教师中的优秀典型,通过多种形式和渠道,广泛宣传特岗教师志存高远、扎根农村的奉献精神和感人事迹。加强对“特岗计划”在提升农村教育质量和取得成果方面的总结和宣传,努力营造实施“特岗计划”的良好工作氛围。对成绩突出、表现优秀的特岗教师给予表扬表彰。对不按合同要求履行义务的,要及时进行批评教育,督促改正。对不适合继续在教师岗位工作的,要根据合同协议予以解聘并取消其享受的相关待遇。
七、监督投诉
本次招聘工作接受纪检监察部门和社会各界监督。如发现招聘过程中有违规违纪现象,可向有关部门举报。
本细则由县教育局、县委编办、县财政局、县人力资源和社会保障局负责解释。
咨询电话。江口县教育局:0856-6829906
附表:江口县2025年特岗教师招聘计划表



江口县教育局
中共江口县委机构编制委员会办公室
江口县财政局
江口县人力资源和社会保障局
2025年6月9日
声明:本站发布的信息旨在为求职者和考生提供相关资讯与帮助,所有信息最终以官方发布为准,解释权归招聘单位所有。
若涉及版权或错误及免费发布招聘信息,请联系本站管理员(微信号:shangwu-000),或者点击【在线反馈】予以更改删除或发布。


关注公众号