为做好钟山区妇幼保健院专业技术人员招聘工作,根据相关文件精神,结合工作实际,特制定招聘方案。
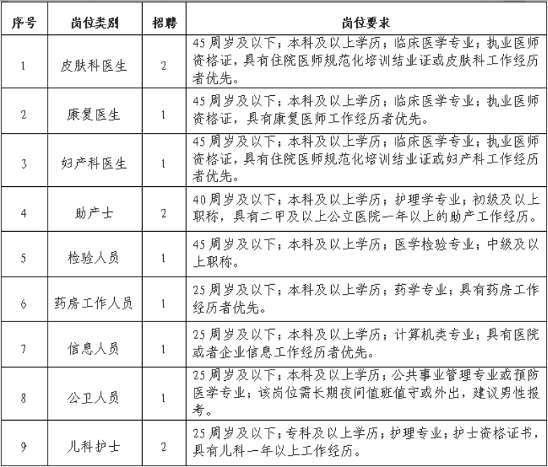
一、招聘原则和程序 通过合理和高效的招聘程序,引进具有专业知识技能及符合医院用人标准的优秀人才,充实我院各相关岗位的人才队伍,提高医院人员的综合素质,构建合理人才梯队,为今后单位的发展补充新鲜血液、储备人力资源。招聘工作严格按照公平、公开、公正的原则,采取现场测评与考察政审相结合的方式进行,实行公开报考条件、公开测评程序、公开测评结果“三公开”制度。招聘工作按照制定招聘方案、发布招聘公告、现场报名及资格审查、现场测评、体检、考察政审、公示、聘用审批的程序进行。 二、招聘岗位及要求 根据单位业务发展需求,本次面向社会公开招聘以下岗位: 三、招聘对象及报考条件 (一)基本条件 1.拥护中华人民共和国宪法,拥护中国共产党领导,热爱社会主义,具有良好的政治素质和品行,具有为人民服务的思想,遵纪守法。 2.具有正常履行职责的身体条件,能够胜任岗位工作。 3.具有正常履行工作岗位职责的身体条件,符合国家和贵州省有关规定。具有符合岗位要求的工作能力,以及拟报考岗位所需的有关资格条件。 (二)以下人员不能报考 1.有违法犯罪记录的; 2.有犯罪嫌疑尚未查清的; 3.受到过党纪政纪处分的,或正在接受纪律审查的人员; 4.吸毒及有吸毒史的,参加邪教组织史的; 5.其他不符合招聘资格条件的。 四、报名事宜 (一)报名要求 1.报考人员须持近期同底免冠一寸彩色、白底照片1张;自带U盘拷贝本人近期免冠2寸彩色电子照片(照片格式为JPG,彩色、白底,照片统一命名为:身份证号码-姓名)。 2.报考人员如实填写《钟山区妇幼保健院面向社会公开招聘编外人员报名表》(以下简称《报名表》)。因填写不真实、不完整或填写错误所造成的后果由报考人员负责。由他人代报的,若报名信息出现上述情况,视同考生本人填写,由考生本人承担责任。 (二)报名时间 2026年3月17日至2026年3月20日 8:30-11:30,14:30-17:00。 (三)报名地点 钟山区妇幼保健院新大楼501室人事科 (四)报名方式 现场报名 (五)报名需提供材料 (1)《报名表》一份。 (2)本人有效居民身份证原件及复印件。 (3)报考岗位所需有关证书(毕业证书、学位证书、专业技术资格、执业资格证书、规培证等)原件及复印件。 (4)有工作经验要求岗位需提供工作证明原件。 (六)报名咨询电话 0858-8241092 五、测评 测评时间:另行通知 本次公开招聘医生、助产士和检验岗位的开考比例为1:2,其余岗位开考比例为1:3,相应岗位视报名人数情况组织测评,坚持择优录取的原则,直至相应职位招满为止。 本次测评实行笔试加面试的方式。笔试采取专业技术考题,笔试满分100分,笔试分数低于60分的取消进入下一环节;面试采取结构化面试或非结构化面试的方式进行,面试满分为100分,面试成绩低于70分的,取消进入下一环节资格。笔试成绩和面试成绩各占50%。根据总成绩从高到低按岗位数1:1的比例确定体检人选。当因人员成绩相同,不能确定进入下一环节时,由钟山区妇幼保健院招聘小组组织同分人员进行笔试或实操加试,加试成绩高者进入下一招聘环节。 笔试成绩和综合成绩在医院微信公众号或订阅号上公示三天。 六、体检 面试结束后即进入体检环节。体检根据岗位招聘计划数按总成绩由高到低等额确定体检对象。体检在招聘办指定的县级及以上公立医院,在规定时间内进行并出具体检结论。体检结论一经作出即生效,其他体检结论、鉴定一律不予认可。 体检标准参照贵州省公务员录用体检标准执行,未参加体检、放弃体检或体检不合格的,取消进入下一环节资格。体检费用由报考人员自理,体检时间、地点另行通知。 七、考察政审 体检合格人员列入考察政审对象,考察政审工作由招聘办负责。考察政审内容主要包括考生政治思想、道德品质、能力素质、学习和工作表现、遵纪守法、廉洁自律以及是否需要回避等。考察政审时还须进一步核实应聘人员是否符合规定的报考资格条件,确认其报名时提交的信息和材料是否真实、准确。 在考察中发现考察人选属简章规定的不得报考人员的,或报名时虚构或隐瞒有关身份信息获取报名资格的,考察结论为不合格,经招聘办审定后,取消进入下一环节资格。 八、公示和聘用审批 (一)公示 经面试、体检、考察合格的报考人员确定为拟聘用人员,由招聘办在医院微信公众号或者订阅号上进行为期3个工作日的公示,接受社会监督。 公示期间查实有严重问题影响聘用的,取消聘用资格。一时难以查实的,暂缓聘用,待查实并做出结论后再决定是否聘用。 (二)聘用审批 1.公示期满无异议者,办理相关聘用手续。 2.招聘单位应与聘用人员签订聘用合同,严格按聘用合同进行管理。聘用人员按政策规定实行试用期制度,试用期满考核合格的,予以正式聘用。试用期考核不合格的,按规定程序和批准权限解除聘用。聘用人员应在规定时间内到招聘单位报到,未按时报到的,取消聘用资格。 (三)注意事项 有以下情况之一者,医院不予聘用,空缺职位从该职位面试人员中按综合成绩70分以上从高到低的顺序依次递补。 1.拟聘用人员未在规定时间内到医院报到者; 2.试用期经考核不合格者; 3.不完全符合招聘条件的; 4.考生提供的报考信息和资料存在不真实、不准确等虚假情况的; 5.在体检、政审阶段放弃报考岗位者; 6.体检不合格者。 九、待遇保障 本次聘用的医生、助产、检验和药房工作人员参照钟山区合同制医务人员工资待遇和科室绩效,其余岗位参照钟山区编外人员待遇和科室绩效。 社会保险:按照国家有关规定参加社会保险。 十、工作要求及注意事项 (一)招聘工作接受纪检监察部门和社会各界监督。工作人员和考生要严格遵守有关纪律,如有违反相关规定的,一经查实,将按照有关规定予以处理。监督电话:0858-8241515 (二)招聘工作,坚持公平、公正、公开原则,严守纪律,严格把关,坚决杜绝弄虚作假、徇私舞弊等不良现象。如有违纪情况发生,对考生取消考试或聘用资格并记录在案;对其他相关工作人员按干部管理权限给予相应处分。 (三)本次招聘工作通过“六盘水市钟山妇幼保健院微信公众号或订阅号”发布,请考生密切关注招聘信息,如因考生未阅公告或错填、关闭、更改联系电话等因素导致无法联系考生,其后果由考生本人承担。 (四)本次招聘工作解释权属于六盘水市钟山区妇幼保健院。
声明:本站发布的信息旨在为求职者和考生提供相关资讯与帮助,所有信息最终以官方发布为准,解释权归招聘单位所有。
若涉及版权或错误及免费发布招聘信息,请联系本站管理员(微信号:shangwu-000),或者点击【在线反馈】予以更改删除或发布。

关注公众号