遵义市2026年公开招录公务员(人民警察)及市级机关公开遴选公务员笔试将于3月14日、15日举行,现就有关注意事项提示如下,希望广大考生及早做好应试准备工作,看清准考证上的考点名称和考点地址,以免走错考点。
一、考试时间和科目设置
(一)公务员(人民警察)笔试
1.公共科目笔试
2026年3月14日(星期六)
上午:9:00-11:00《行政职业能力测验》
下午:14:00-16:30《申论》(A、B类)
2.公安机关人民警察职位专业科目笔试
2026年3月15日(星期日)上午:9:00-11:00
(二)市级机关公开遴选公务员公共科目笔试
2026年3月15日(星期日)上午:9:00—12:00
注:在考试期间,考生不得提前交卷出场,考试结束后等待监考人员清点好试卷和答题卡后,考生才能签字离开考场。考试过程中请接受监考人员的监督和检查,服从考试工作人员的管理。
二、考点设置及到达考点的公交线路
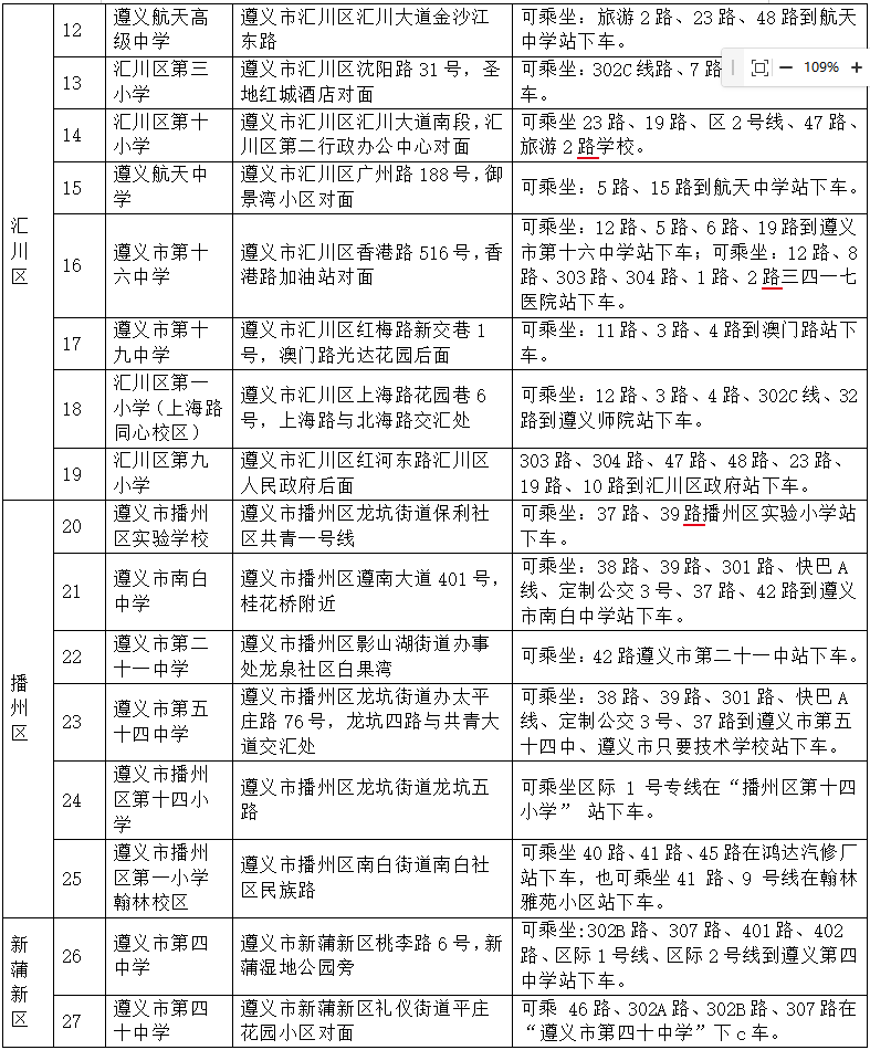
遵义市2026年公开招录公务员(人民警察)笔试及市级机关公开遴选公务员笔试共设45个考点(红花岗区11个考点、汇川区8个考点、播州区6个考点、新蒲新区10个考点、仁怀市4个考点和湄潭县6个考点),各考点名称、考点详细地址及到达公交线路如下:




三、及时打印准考证,认真阅读有关信息
根据招考简章上的工作日程安排,请考生在规定时间内(2026年3月9日9:00至3月13日17:00)登录报名网站打印准考证。为防丢失,考生可多打印几份准考证并存放在不同的地方,以作备用。请按准考证上的提示,携带《准考证》第1页和《有效居民身份证原件》参加考试,如果身份证丢失请您尽快到您的户籍所在地公安机关办理“临时居民身份证”参加考试。打印后请认真阅读每项信息,特别是考点名称、地址、考场号、座位号信息,如有疑问请及时与考试部门联系(0851-28625849)。考试结束后,请您保管好自己的准考证,它是您查询笔试成绩和进入面试资格复审的重要依据。
四、充分做好考前食宿、交通安排
参加我市2026年公务员(人民警察)招录考试的考生人数太多,届时考试区域内的食宿、交通可能会有不便。请各位考生务必提前做好食宿、交通方面的安排,以免影响考试。
五、提前熟悉考点,了解考点考场安排情况
(一)请考生根据准考证上的考点名称和地址,提前一天熟悉考点环境,遵义城区内因部分路段道路施工,需掌握好考点的乘车路线,预留好充足时间,了解好考场安排情况(熟悉考点考场时考生不能进入校园,学校将在大门处摆放考场分布示意图)。
(二)除考试公务车辆外,社会车辆不得进入考点。请您不要自行驾车前往考点,接送考生车辆请在距离考点大门一定距离处即停即走,避免造成交通拥堵。
(三)为保障入场时间充足,各考点的入场证件检查将于各科目开考前60分钟开始。请考生尽早到达考点,并提前准备好准考证和有效居民身份证(原件)。请勿临近开考时扎堆到达考点,避免造成拥堵耽误进场时间。
六、掌握答题用笔要求
(一)考生在答题卡上“填”和“涂”准考证号时,一定要用钢笔、签字笔填考号,用2B铅笔正确涂考号。不要用钢笔、签字笔来涂考号,更不能涂错自己的考号。
(二)《行政职业能力测试》采用2B铅笔在答题卡上填涂作答;《申论》采用黑色字迹的钢笔、签字笔在答题卡上的指定位置作答。
七、学习考场规则,备齐考试用品,不带违规物品
(一)请务必严格遵守考试纪律,严禁将手机、计算器、智能手表、智能手环、智能眼镜、蓝牙耳机等各种电子、通信、计算、存储或其他有关设备带至座位;严禁损坏试卷、答题卡;严禁将试卷、答题卡和草稿纸带出考场;严禁在考试开始信号发出前答题;严禁在考试结束信号发出后继续答题。
(二)必须携带打印出有本人照片的准考证,否则该准考证视为无效,如本人无法打印出带照片的准考证,请于考试前工作时间内到遵义市人事考试院打印。
(三)请参加遵义市2026年公开招录公务员(人民警察)笔试及市级机关公开遴选公务员笔试的考生认真阅读《公务员录用违规违纪行为处理办法》《刑法修正案(九)》,并严格遵守相关考试规定。
声明:本站发布的信息旨在为求职者和考生提供相关资讯与帮助,所有信息最终以官方发布为准,解释权归招聘单位所有。
若涉及版权或错误及免费发布招聘信息,请联系本站管理员(微信号:shangwu-000),或者点击【在线反馈】予以更改删除或发布。

关注公众号