联通(贵州)产业互联网有限公司(以下简称“贵州产互”)由中国联通全资子公司“联通数字科技有限公司”作为出资主体,以独立法人子公司方式运作,是中国联通融入地方数字政府、数字经济、数字社会建设的核心力量。公司以“云、大、物、智、链、安”等创新能力为基座,着力构建包含“云、网、平台、应用、集成、运营服务”等的数字化产品体系,不断提升为数字政府、智慧城市、生态环境、智慧文旅、数字国企、智慧医疗、智慧教育等领域的服务能力。公司凭借贵州联通“省、市、县”一体化的组织架构,充分赋能一线,以横向贯通、纵向到底的营销服务体系为触角,以精准务实解决客户实际问题为导向,为客户提供更全面的解决方案、更快速敏捷的交付和更专业周到的服务。
根据公司业务发展工作需要,现面向社会公开招聘项目制员工5人,现将有关事项通知如下:
一、应聘基本条件
(—)政治立场坚定,拥护中国共产党领导和中华人民共和国宪法,坚决执行党和国家的方针政策,严格遵守党的政治纪律和政治规矩。
(二)认同中国联通企业文化及理念,有强烈的事业心;诚实守信,品行端正,人格健全,无不良记录。
(三)全日制大专及以上学历,获学历证书。
(四)有较强的学习能力,语言表达能力,协调沟通能力,责任心强,善于团队合作,熟练应用各类办公软件。
(五)具有较强的科技创新能力、数字技术融合创新能力、业务引领能力。
(六)身体及心理健康,能够承受较大的工作压力。
(七)原则上要求35周岁以下(1990年6月30日后出生),有相关工作经验或持有相关资质的条件特别优秀者年龄可适当放宽至40周岁。
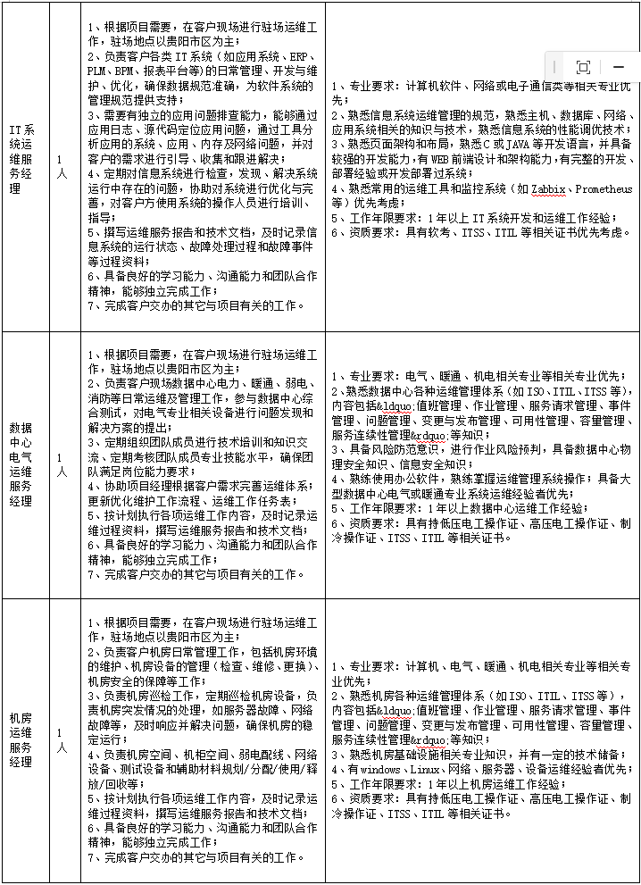
二、招聘职位


三、薪酬福利
入职签订“项目制用工关系”的劳动合同(以完成一定工作任务为期限的项目制劳动合同),采取市场化薪酬分配机制,结合公司ITO项目的运维交付节点,按照契约目标考核兑现相应薪酬。薪资待遇包括“基本工资+绩效工资”,缴纳五险一金,购买重大疾病及意外伤害险。
四、招聘程序
报名--资格审查--综合评审--择优聘用。
五、报名方式
(一)报名时间:自招聘信息发布之日至2025年12月31日17:00截止,滚动招聘招满即止。
(二)报名方式:下载《联通(贵州)产业互联网有限公司社会招聘报名表》(附件),完成填写,填写完毕后将电子表格及相关资格证书发送至招聘邮箱:gz-zhangl17@chinaunicom.cn,邮件主题及附件名称为“应聘岗位+姓名”。
六、说明事项:
(一)我单位将通过短信、电话等方式通知进入笔试或面试环节的人员,未获以上资格的人员,不逐一通知。请填写正确联系方式,保持电话畅通。
(二)应聘人员须按要求投递简历,并对提交材料的真实性负责,凡弄虚作假者取消应聘资格。应聘人员提供的资料,我单位将严格保密,仅供招聘使用。
(三)本招聘启事解释权归联通(贵州)产业互联网有限公司。
附件:联通(贵州)产业互联网有限公司社会招聘报名表.xlsx
联通(贵州)产业互联网有限公司
2025年7月18日
声明:本站发布的信息旨在为求职者和考生提供相关资讯与帮助,所有信息最终以官方发布为准,解释权归招聘单位所有。
若涉及版权或错误及免费发布招聘信息,请联系本站管理员(微信号:shangwu-000),或者点击【在线反馈】予以更改删除或发布。

关注公众号