医院简介
六盘水市钟山区人民医院是一所集医疗、预防、保健、康复、教学、科研于一体的二级甲等综合医院,医院占地面积60亩,建筑面积5万平方米,开放床位502张,医院现有职工849人,其中正高职称17人,副高级职称57人,中级职称240人。
医院学科设置齐全,设有急诊医学科、重症医学科、呼吸与危重症医学科、心血管内科、血液内科、消化内科、肿瘤科、神经内科、内分泌科、肾病学科、免疫学科、神经外科、骨科、烧伤科、普外科、乳腺外科、甲状腺外科、肝胆外科、肛肠外科、心胸外科、泌尿外科、小儿外科、妇科、产科、麻醉科、儿科、新生儿科、眼科、中医科、康复科、疼痛科、耳鼻咽喉科、眼科、皮肤科、口腔科、精神科、临床营养科、放射科、介入室、超声科、检验科、病理科、输血科、健康管理中心等40余个临床医技科室,目前正积极推进三级医院建设。
配备有双源螺旋CT、1.5T核磁共振、大型DSA、3.0全飞秒激光手术系统、全自动生化免疫流水线等大中型设备。医院秉承“尚德仁爱、博学精医”的院训,竭诚为广大患者提供更有质量、更有温度的医疗服务。
为加强医院人才队伍建设,根据科室业务发展需要,我院面向社会公开自主招聘编制外医务人员14名,现公告如下。
一、工作原则
招聘工作严格按照公开、平等、竞争、择优的原则,实行公开报名条件、公开工作程序、公开招聘结果“三公开”制度。
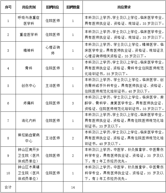
二、招聘计划、职位及相关要求

三、招聘对象及报考条件
(一)招聘对象及基本条件
1.拥护中国共产党的领导,热爱社会主义,具有良好的公民道德;
2.品行端正,无违法违纪行为,具有履行岗位所需要的相关专业知识和实际工作能力;
3.遵纪守法,政治素质好,热爱卫生事业;
4.具有能够在医院正常履职的身体条件;
5.具备拟报考职位所需的其他资格条件;
6.身体健康,符合公务员录用体检通用合格标准要求。
(二)以下人员不得报考
1.不能坚持党的基本路线,在重大政治问题上不能与党中央保持一致的。
2.因犯罪受过刑事处罚的人员;受过党纪、政务(行政)处分尚未解除处分或者正在接受纪检监察机关、司法机关立案调查未结案的人员。
3.被开除中国共产党党籍、共青团团籍或开除公职的。
4.因违反有关规定,在机关(含参照公务员法管理单位)、事业单位被辞退或取消录(聘)用未满5年的。
5.聘用后的岗位即构成《事业单位人事管理回避规定》所列需回避的。
6.工作或服役期间发生重大责任事件;曾因贪污、行贿受贿、泄露国家机密等原因受到过党纪、政纪处分。
7.人民法院认定为失信被执行人或经有关政府行政主管部门认定被列为失信联合惩戒人员的。
8.吸毒及有吸毒史的、参加邪教组织史的。
9.截至本次招考报名结束日期仍未取得毕业证书的。
10.不符合招聘要求、报考条件或岗位所需资格条件的人员。
11.有关法律法规规定不得聘用到事业单位工作的人员。
四、招聘程序
此次公开招聘按照发布招聘简章、资格审查、笔试、面试、公示、体检、聘用审批等程序进行。
(一)发布招聘简章
根据招聘计划安排,此次公开招聘将在六盘水市钟山人民医院微信公众号或订阅号发布招聘公告。
(二)报名时间、方式及办法
1.报名时间:2025年2月13日至12月31日(本公告报名时间在2025年12月31日前有效,招满为止)
2.报名方式:采取网上报名的方式报名。报名资料投递时间自本公告下发之日起至12月31日24:00时。超过截止时间投递的报名资料不予审核。
3.报名办法:按要求填写报名表(附件),提供本人身份证(或户口簿)、毕业证、学位证、资格证、执业证、规培合格证书等有效证件的扫描件(PDF格式)及近期同底免冠1寸电子版照片,以上报名资料压缩后以本人姓名+手机号码命名发送至指定邮箱:2847556097@qq.com。收到2847556097@qq.com邮件回复“初审审核通过”者即视为报名初审成功。
4.通过资格初审的报考人员,不得再修改报名信息。报考人员因身份证过期、信息填写失误、照片模糊变形等原因,导致资格初审未通过或后续考试过程中出现无法通过资格审查等问题的,后果由报考人员本人承担。
5.资格审查贯穿于整个招聘全过程,在报名、资格审查、笔试、面试、体检、聘用等环节中,凡发现报考者与拟招聘所要求的资格条件不符以及提供虚假材料的,一律取消报考或聘用资格。
(三)笔试、面试
1.采取笔试、面试一体化进行专业技术能力考察。笔试、面试成绩均设100分,总成绩中笔试占50%、面试占50%,即:总成绩=笔试成绩×50%+面试×50%,笔试成绩60分以上者进入面试环节。经笔试、面试后,根据总成绩从高到低按岗位数1:1的比例确定体检人选。
2.笔试、面试时间地点
(1)笔试、面试时间:另行通知
(2)笔试地点:钟山人民医院内科楼九楼大会议室
面试地点:另行通知
3.笔试、面试时报考人员持有效身份证明参加,并提前10分钟进入考场,迟到20分钟者作弃考处理。
4.考试结束后的3个工作日内,笔试、面试成绩和综合成绩在六盘水市钟山人民医院微信公众号或订阅号上公示3个工作日。
(四)体检
面试通过人员进入体检程序。体检标准参照公务员录用体检通用标准执行,体检不合格的取消聘用资格。体检在钟山区人民医院进行,体检费用考生自理。
(五)考察政审
体检合格者,进入考察政审环节。考察政审内容主要包括考生政治思想、道德品质、能力素质、学习和工作表现、遵纪守法、廉洁自律以及是否需要回避等。考察政审时还须进一步核实应聘人员是否符合规定的报考资格条件,确认其报名时提交的信息和材料是否真实、准确。
(六)公示
对拟聘用人员将进行3个工作日公示。
五、纪律监督和相关事项
1.招聘工作严格按照公开、平等、竞争、择优的原则进行,坚持公开招聘条件、公开招聘程序、公开招聘结果“三公开”制度,接受纪检监察部门和社会监督。在招聘过程中,负责招聘工作的相关人员,如有徇私舞弊、弄虚作假、违纪违规者,一经查实,严肃处理。
2.在招聘工作期间(报名开始至完成聘用审批),应聘人员电话保持畅通,以便联系。在招聘单位发出各项事宜通知时限内,不按时限规定要求参加或办理手续的视为自动放弃。报考人员应认真核对是否符合所选岗位要求的资格条件,故意隐瞒本人重要信息或提供虚假申请材料的,一经查实,立即取消进入下一个环节的资格。
六、聘用及待遇
(一)对拟聘人员公示结果不影响聘用的,办理入职手续。
(二)有以下情况之一者医院不予聘用,空缺职位从该职位面试人员中按综合成绩从高到低的顺序依次递补。
1.拟聘用人员未在规定时间内到医院报到者;
2.试用期经考核不合格者;
3.试用期人员在试用期间辞职,出现职位空缺的;
4.不完全符合招聘条件的;
5.考生提供的报考信息和资料存在不真实、不准确等虚假情况的;
6.在体检、政审阶段放弃报考岗位者;
7.体检不合格者。
(三)按照医院同岗同酬待遇人员执行工资待遇,并购买社会保险及住房公积金。
七、注意事项
1.本次招聘工作不收取任何费用。
2.本次招聘工作通过“六盘水市钟山人民医院微信公众号或订阅号”发布,请考生密切关注招聘信息,如因考生未阅公告或错填、关闭、更改联系电话等因素导致无法联系考生,其后果由考生本人承担。
3.本次招聘工作解释权属六盘水市钟山区人民医院,未经允许,严禁转载。
4.报名期间联系电话:六盘水市钟山区人民医院人事科0858-8772653
声明:本站发布的信息旨在为求职者和考生提供相关资讯与帮助,所有信息最终以官方发布为准,解释权归招聘单位所有。
若涉及版权或错误及免费发布招聘信息,请联系本站管理员(微信号:shangwu-000),或者点击【在线反馈】予以更改删除或发布。

关注公众号