根据《贵州省气象部门2025年公开招聘应届高校毕业生公告》(第1号)要求,定于2024年11月9日在成都信息工程大学举行校园招聘,现公告如下:
一、招聘时间及地点
时间:2024年11月9日
现场报名及资格复审地点:成都信息工程大学航空港校区体育馆;面试地点待通过资格复审后现场告知。
二、招聘岗位
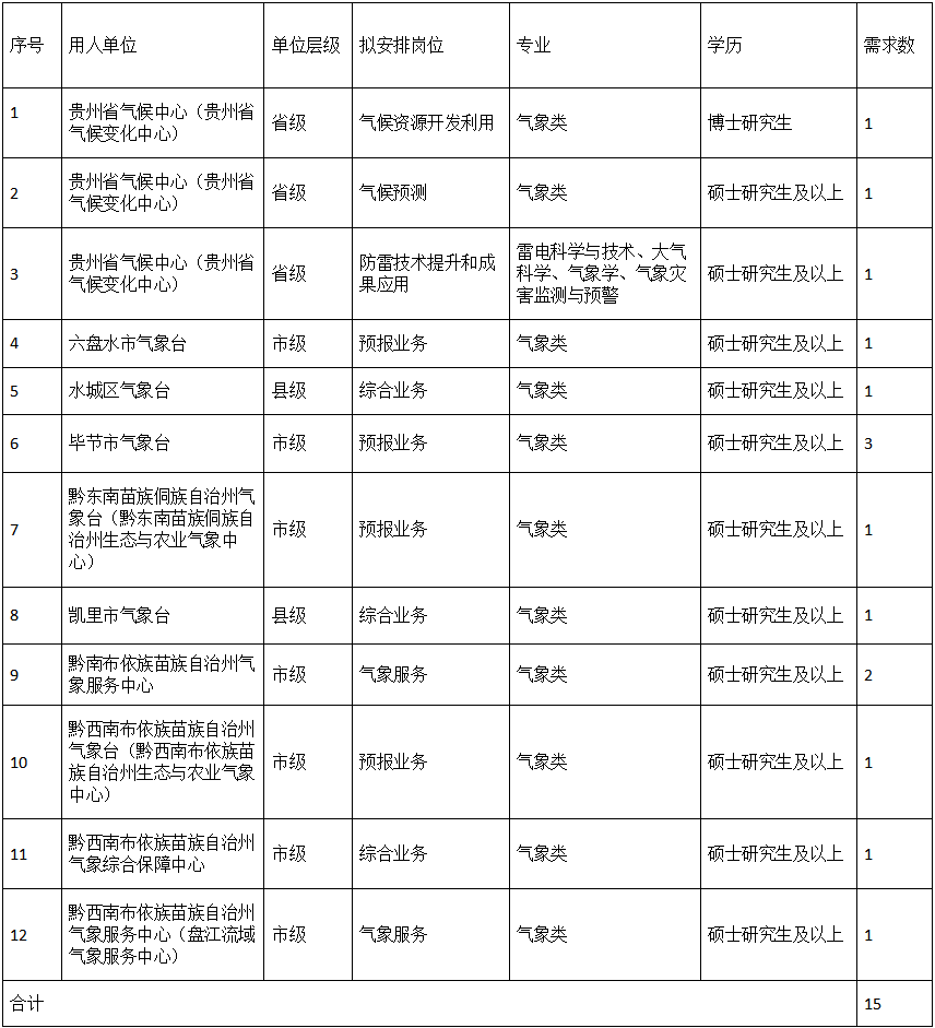
招聘单位、招聘岗位见下表:

三、招聘流程
(一)网上报名
报考考生可于2024年10月30日10:00--11月5日18:00期间登录“气象人才招聘网”(http://zp.cmatec.cn)进行报名并提交报名申请。
(二)现场报名
未进行网上报名的考生可于2024年11月9日上午09:00--12:00,携带相关材料到成都信息工程大学航空港校区体育馆进行现场报名。
报考考生每次只能以最高学历选择1个岗位进行报名。提交的报考申请材料应当真实、准确、完整。报考考生须承诺所提供的信息真实准确,并承担不实承诺相关责任。报考考生提供虚假报考申请材料的,一经查实,将取消报考资格,涉及伪造、变造有关证件、材料、信息骗取考试资格的,将按有关规定严肃处理。
(三)资格审查
网上报名考生资格审查程序:通过资格初审考生名单于11月7日前通过“气象人才招聘网”(http://zp.cmatec.cn)及“贵州省气象局官网”(http://gz.cma.gov.cn/)进行公布。2024年11月9日上午09:00--12:00携带相关资料到成都信息工程大学航空港校区体育馆进行现场资格复审。逾期未参加资格复审的考生,视为自动放弃,不再进入面试环节。
现场报名的考生现场提供资格审查的相关材料,通过资格审查的考生方可进入面试环节。
网上报名和现场报名须提供如下材料:未毕业应届高校毕业生须提供报名表、成绩单(盖学校公章)、就业推荐表、身份证等;已毕业应届高校毕业生须提供报名表、学历证、学位证及身份证等;留学回国人员除须提供上述材料外,还须提供教育部留学服务中心出具的国外学历学位认证书。
(四)面试
1.面试时间:2024年11月9日
2.面试地点:通过资格审查后现场告知
3.面试形式:结构化面试
注:参加面试考生请携带身份证原件,于11月9日下午14:30前报到,并在工作人员引导下进入候考室。截至当天下午14:30没有进入候考室的考生,取消面试考试资格。
参加面试考生进入候考场后须将手机等电子通讯设备,学习资料等相关物品交由工作人员统一保管;候考时不得随意走动,面试结束后立即离开考场。
如因情况变化需调整时间和地点,将另行通知。
四、联系方式
联系单位:贵州省气象局人事处
联系电话:15285914650(娄老师)
贵州省气象局
2024年10月30日
声明:本站发布的信息旨在为求职者和考生提供相关资讯与帮助,所有信息最终以官方发布为准,解释权归招聘单位所有。
若涉及版权或错误及免费发布招聘信息,请联系本站管理员(微信号:shangwu-000),或者点击【在线反馈】予以更改删除或发布。

关注公众号