遵义医药高等专科学校坐落于有“红色圣地,醉美遵义”美誉的革命历史文化名城遵义。学校创建于1956年,历经60余年风雨,始终不忘初心,牢记使命,秉持“教学立校,人才强校,科技兴校,医疗邦校,文化建校”的办学理念和“勤学敏思、精业济世”的校训,不断深化教育教学改革,确立了“立足贵州,服务西部、辐射全国”的办学定位和“医教协同、工学结合、产学研一体”的人才培养模式。形成了“红色基因传承,仁心仁术育人,中西医并重,医康养结合”的办学特色,开辟了与综合类医学院校人才培养互补的新格局。
学校是贵州省高水平高职学校立项建设单位、贵州省优质高职院校、贵州省示范性高等职业院校、全省文明校园、全省民族团结进步创建活动示范学校。在全省高校思想政治教育工作评估中连续荣获优秀等次。
学校独立获批国家自然科学基金依托单位。现有省级中医健康服务开放实训基地、省级中医临床技能实训基地(校企共建项目)、省级资质法医司法鉴定所、省级实验用兔养殖基地、贵州省养老护理员培训基地等科教研与社会服务基地9个。学校是贵州省职业教育服务产业链中“健康医药”牵头院校和“健康医养”参建院校。现有直属附院1所(遵义市中医院)、非直属附院4所、教学医院9所,校院(企)合作教学实习基地218家。与遵义市国有资本运营公司合作建成了混合所有制康养护项目——益养苑。
“十四五”期间,学校将围绕“健康中国建设”的宏伟目标,根据“健康贵州”的战略规划,抓住我省“大健康、大医药”的发展机遇,继续优化专业设置,走产学研融合发展之路,不断提升内涵发展,提高办学质量,增强社会服务能力,办好人民满意的高等教育。
根据《中共遵义市委关于深化人才发展体制机制改革实施“名城聚才工程”的若干意见》(遵党发〔2017〕6号)、《事业单位公开招聘人员暂行规定》(人事部令第6号)、《贵州省事业单位公开招聘操作办法(试行)》以及《遵义市事业单位公开考试招聘新增人员暂行办法》的有关规定,决定公开招聘一批博士研究生。为确保招聘工作顺利进行,特制定如下招聘简章。
一、招聘原则
招聘工作严格按照公开、平等、竞争、择优的原则,按照发布公告、报名、资格审查、面试、体检、考察、公示、聘用审批备案的程序进行。
学校成立公开招聘工作领导小组,全面负责本次公开招聘工作。
二、聘用后的待遇
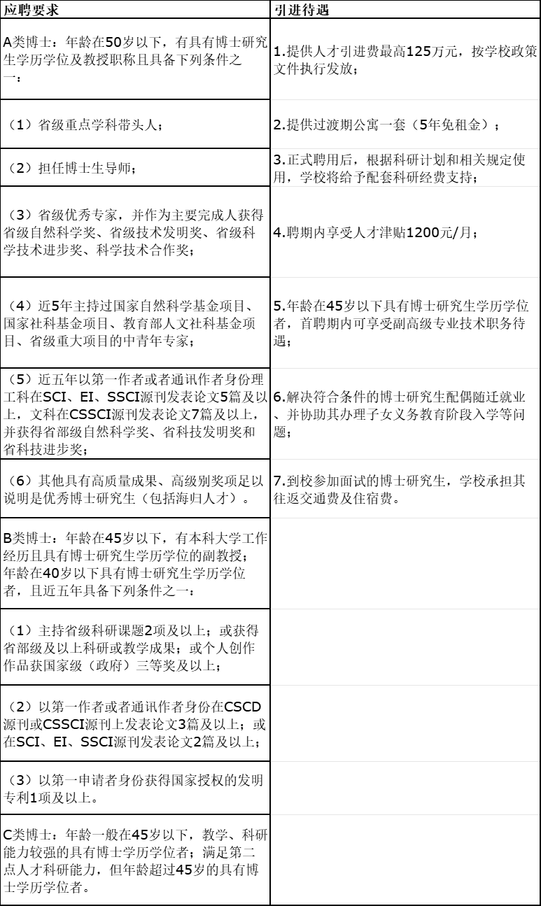
1.按遵义市和学校博士研究生引进政策落实待遇,具体待遇见下表。

不具有博士研究生学历学位,但为顶尖人才、领军人才、拔尖人才;国家重点学科、国家基础学科人才培养和科学研究基地的学科带头人;国家科学基金重大、重点项目负责人;以及其他经学校组织相关专家评估认定的与此类人才相当的优秀学者采用“一事一议”方式引进,并提供丰厚待遇及配套科研经费,人才引进费上限800万元,科研启动经费上限500万元。
2.签订8年服务期的博士,试用期满后,享受副高职称(专技七级)工资待遇,但需在入职首聘期内取得副高职称(专技七级)任职资格,未在规定时间内取得的,降低为中级职称(专技十级)聘用。
3.聘用期内其他福利、保险等按照国家、贵州省、遵义市以及学校有关规定执行,享受与在职职工相同的其他待遇。
三、招聘条件
1.具有中华人民共和国国籍,户籍不限;
2.拥护中国共产党的领导,热爱祖国,遵守宪法、法律和法规;
3.遵守纪律、品行端正,具备良好的职业道德;
4.具有正常履行岗位职责的身体条件;
5.原则上年龄不超过45周岁;
6.有下列情形之一者不能参加此次公开招聘:
(1)曾因犯罪受过刑事处罚的;
(2)曾被开除公职或在机关(含参照公务员法管理单位)、事业单位被辞退未满5年的;
(3)曾因贪污、行贿受贿、泄露国家机密等原因受到过党纪、政务处分的;
(4)在职机关事业单位工作人员,未经单位和主管部门同意报名的;
(5)在各级公务员招考、事业单位招聘中被认定有舞弊等行为且仍在不得报考期限内的;
(6)不符合招聘对象、报考条件或职位所需资格条件的;
(7)不能提供职位要求的毕业证书、学位证书等原件的;
(8)新招录(聘)到机关事业单位工作仍在试用期以内的;
(9)法律、法规规定不得聘用为事业单位人员的。
四、招聘程序
1.报名时间:2024年11月30日之前均可报名。
2.投递简历:将个人简历以及身份证、毕业证书、学位证书原件及复印件和其他应聘材料(包含教研、科研成果及获奖情况等)邮寄到遵义医药高等专科学校组织人事处(遵义市新蒲新区平安大道北段8号遵义医药高等专科学校综合楼413室),或发送上述材料电子邮件到yzzzrsc@163.com。
3.资格审查和面试。学校对照招聘条件对应聘者进行资格审查,对符合基本条件者组织开展现场面试或试讲。
4.体检和考察(政审)。
学校组织通过面试的应聘人员按照公务员标准进行体检。同时学校成立考察小组,对体检合格的应聘人员的意识形态、科学素质、政治思想、道德品质、遵纪守法、自律意识、能力素质等进行全面考察。
5.公示和聘用。
根据体检、考察结果,经学校招考领导小组研究确定拟聘人员名单,在学校网站公示7个工作日。公示期满无异议的,按规定办理相关聘用手续,签订聘用合同和服务协议。
应聘者可到学校实地考察,对到学校实地考察的应聘者,予以报销住宿费及往返交通费。应聘者应随时保持联系电话畅通,确保招聘单位能够及时联系。
五、监督
学校公开招聘博士研究生工作,严格遵守公开招聘的相关规定,做到公开、公平、公正。
监督电话:0851- 28776259(遵义医药高等专科学校纪委);
0851-28662655(遵义市人力资源和社会保障局)。
六、其他
本招考简章由遵义医药高等专科学校公开招聘工作领导小组负责解释,未尽事宜由领导小组研究决定;如出现重大争议事项,提请遵义市委人才工作领导小组办公室裁决。
联系电话:0851-28776262
声明:本站发布的信息旨在为求职者和考生提供相关资讯与帮助,所有信息最终以官方发布为准,解释权归招聘单位所有。
若涉及版权或错误及免费发布招聘信息,请联系本站管理员(微信号:shangwu-000),或者点击【在线反馈】予以更改删除或发布。

关注公众号