贵州城市职业学院是2001年经省政府批准成立,教育部备案纳入国家计划内统一招生录取的贵州省第一所民办全日制普通高校。学校秉承“求慧至真、笃行超越”的校训,坚持“立足贵州,面向全国,服务区域经济社会发展、产业结构调整和城镇化建设,培养面向生产、建设、管理、服务一线具有社会责任感和创新精神,应用能力强的高素质应用型人才”的办学定位。我校现面向社会招聘,期待优秀的您的到来。
现就公开招聘有关事项公告如下:
一、招聘原则
1.坚持德才兼备的原则,对德行品行有问题者实行一票否决;
2.坚持公开、平等、竞争、择优的原则;
3.坚持按需设岗、按岗招聘的原则;
4.坚持突出重点、突出高端、优中选优的原则;
5.具有企业工作经历者、高级职称同等条件下优先录用;
6.具有副教授及以上职称者优先录用。
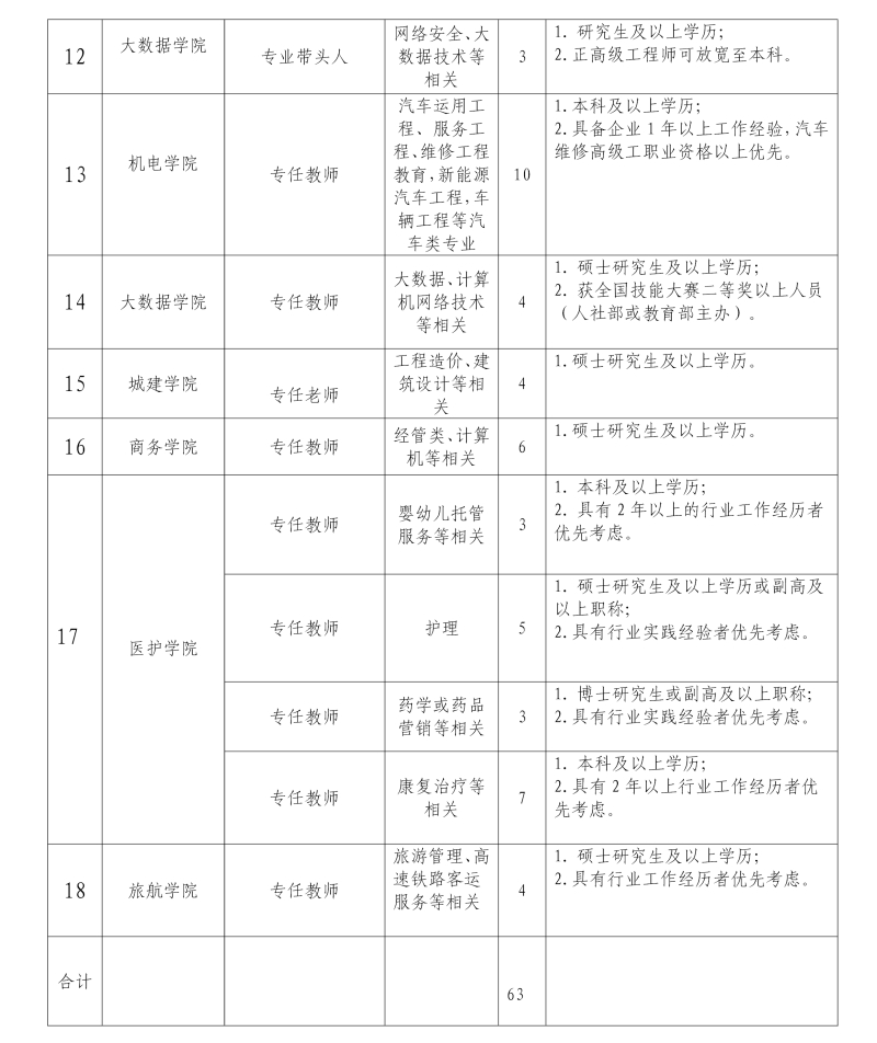
二、招聘岗位及要求


三、报名方式
我校通过贵州人才信息网站(网址:http:www.gzrc.com.cn)、贵州城市职业学院官网(http://www.gzcsxy.cn)、贵州城市职业学院抖音账号面向社会公开发布招聘信息。应聘人员将报名资料扫描件压缩后通过电子邮件的形式发送至我校招聘专用邮箱进行报名。报名材料邮件须命名为:姓名+应聘岗位+毕业学校+学历学位+所学专业,报名专用邮箱:1657874503@qq.com;(如:张三+机电技术方向专任教师+天津理工大学+硕士研究生+自动化)。
报名需提交以下资料:
1.《贵州城市职业学院应聘人员登记表》(附表1);
2.本人近期1寸免冠同底版彩色照片(请贴于《贵州城市职业学院应聘人员登记表》);
3.有效二代身份证(需与考试时使用的身份证一致);
4.毕业证、学位证书(国外/港澳台地区高校毕业生须提供教育部留学服务中心出具的《学历学位认证书》;
5.相关专业技术职称资格及执业资格证。
四、招聘流程
网上报名→报名资料初审→现场资格复审→笔试、试讲→面试→体检→公示→录用
五、其他事项
1.我校将根据应聘人员提交的报名材料进行初审后确定进入后续流程人选,并通过电话、短信方式通知应聘人员后续流程具体时间、地点及要求,如未接到通知视为未通过初审,不符合我校招聘条件。
2.笔试、试讲、面试后我校根据综合成绩通知应聘人员,未通过者恕不再另行通知,未被录用人员的材料将进入本校人才储备库。
3.体检参照《公务员录用体检通用标准(试行)》等有关规定执行,费用自理。
4.我校正式录用人员办理有关聘用手续,与我校签订劳动合同;中国共产党党员需要在聘用后3个月内将党组织关系转到我校。拒不办理相关手续视为放弃,学校有权取消其聘用资格。
5.我校在招聘过程中,不收取报名费、中介费、手续费、资料费等任何费用,不组织任何形式的考前培训班,请广大应聘者提高警惕,防止受骗。
六、咨询、监督
本次公开招聘工作由我校人事处组织实施,招聘全程接受我校纪检督察部门、人事处主管机关及社会各界监督。应聘人员应仔细阅读招聘公告,保持通讯畅通,因本人原因错过重要信息而影响聘用的,责任自负。
咨询电话:15185074076(我校本次招聘所有通知、咨询使用的联系电话以本校招聘公告中公布的联系电话为准,特此提示)
监督电话:15085995546
本公告由贵州城市职业学院人事处负责解释。
声明:本站发布的信息旨在为求职者和考生提供相关资讯与帮助,所有信息最终以官方发布为准,解释权归招聘单位所有。
若涉及版权或错误及免费发布招聘信息,请联系本站管理员(微信号:shangwu-000),或者点击【在线反馈】予以更改删除或发布。

关注公众号