一、公司简介
中国通信服务股份有限公司(简称中国通服)是经国务院、国务院国资委批准成立的国有大型企业。2006年12月8日在香港成功上市,是国家通信领域第一家在海外上市的生产性服务类企业。中国电信、中国移动、中国联通三大运营商为主要控股股东。
贵州省通信产业服务有限公司(简称贵州通服)是中国通服旗下全资子公司,并代管贵州电信实业公司。贵州通服系省内最大的以信息化建设、支撑、维护为主的通信服务类上市央企,为贵州省通信行业国有骨干企业,是责无旁贷的信息化建设国家队。主要业务范围涵盖:
1.通信网络建设维护(含咨询设计、网络建设、项目监理与管理、网络运营维护、物资仓储配送等);
2.综合信息化解决方案(含通信专网、智能楼宇、公共安全、电子政务等信息化解决方案等);
3.应用内容服务(含应用软件开发、移动互联网服务、呼叫中心服务、连锁渠道营销等);
4.培训服务(学历教育、通信行业职业技能鉴定、通信技术培训、安全生产培训、教室租赁等综合培训服务基地);
5.通信物资质量检测(通信人手孔井盖、铁件、光缆、电缆等质量检测)。
在全省范围内下辖16家专业子分公司,服务能力延伸到省、市、县、乡四级。中国500强企业排名榜第81名;2018年入选国家“双百
行动”中央企业名单;2020年中国创新软件100强企业排行第3名。
公司注册资金1.39亿元,员工5000余人。作为上市国有企业,公司规章制度健全,管理流程规范,历年均被贵州省及贵阳市工商行政管理局评定为“重合同守信用单位”。
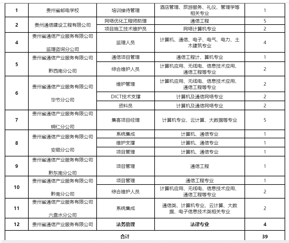
二、招聘岗位
三、应聘资格
本次招聘对象以应届高校毕业生为主,具有全日制大学本科及以上学历学位,毕业证和学位证齐全,取得境外学历学位证书应聘人员必须提供教育部留学服务中心出具的学历学位认证书,并且符合以下条件之一:
(一)硕士、博士研究生;
(二)国家“双一流”高校本科毕业生;
(三)大学专业第一批次录取的本科毕业生;
(四)非国家“双一流”高校,获双学位本科毕业生。
四、相关要求
1.拥护中华人民共和国宪法,拥护中国共产党的领导,热爱社会主义。
2.应聘人员按户口所在地投递招聘单位邮箱,部分岗位据实调剂。
3.认同贵州通服企业文化,遵纪守法,诚实守信,无不良嗜好,做事沉稳,思路清晰,有较强的表达能力和协调沟通能力;
4.有时间观念,独立性较强,具团队合作精神和奉献精神;
5.身心健康、相貌端正,抗压性好,能适应出差安排。
五、资格审查
应聘人员必须保证学历、资料、信息等真实性和完整性,若出现伪造、隐瞒等虚假内容,一经查实,所签订劳动合同视为无效合同,公司将立即停止履行劳动合同责任和义务。
六、面试
公司将组织现场面试或视频面试,面试时间另行通知,请保持联系方式畅通。
七、体检
公司统一组织通过面试人员进行体检,体检不合格取消进入录用环节。体检医院在用人单位指定医院进行。体检标准参照《公务员录用体检通用标准(试行)》执行,体检时间另行通知。
八、聘用及试用期考核
拟聘用人员经公司审定,通知聘用人员办理入职手续、签订《劳动合同书》,薪酬待遇按聘用岗位标准执行、公司按国家规定提供“五险一金”及其他福利。
试用期满,经考核合格,公司继续履行劳动合同责任和义务,经考核不合格,证明不符合录用条件后,公司与劳动者解除劳动合同。
简历投递邮箱及格式:
594706231@qq.com 姓名+户口所在地+毕业院校及专业+应聘岗位
联系方式:林先生 0851-85502999
声明:本站发布的信息旨在为求职者和考生提供相关资讯与帮助,所有信息最终以官方发布为准,解释权归招聘单位所有。
若涉及版权或错误及免费发布招聘信息,请联系本站管理员(微信号:shangwu-000),或者点击【在线反馈】予以更改删除或发布。

关注公众号