根据《贵州省招生考试院关于做好 2021 年下半年中小学教师资格考试笔试报名工作的通知》《贵州省新冠肺炎疫情防控常态化下国家教育考试防疫工作方案》精神,按照遵义市疫情防控工作领导小组《关于对遵义市中心城区交通实施临时管控的紧急通告》(2021年第5号)要求,为保障广大考生和考试工作人员的生命安全、身体健康和出行畅通,确保考试平安顺利有序实施,特作如下公告:
一、考生须两证(身份证、准考证)齐全,贵州健康码、行程码均为绿码,体温不高于37.3℃,无禁忌人员必须全程接种新冠疫苗,并提供10月30日9点前24小时内采样核酸检测阴性证明和《贵州省2021年下半年中小学教师资格考试考生疫情防控承诺书》、《贵州省国家教育考试考生体温测量登记表》,方可参加考试。
二、考生提交的体温测量登记表和承诺书必须真实、准确。对违反防疫要求、隐瞒或者谎报旅居史、接触史、健康状况,不配合防疫工作造成严重后果的,将依法依规追究责任。
三、核酸检测提示:考试入场需提供24小时内核酸检测阴性证明,建议考生于10月29日15:00前就近到居住地核酸检测点做核酸检测,费用自理。
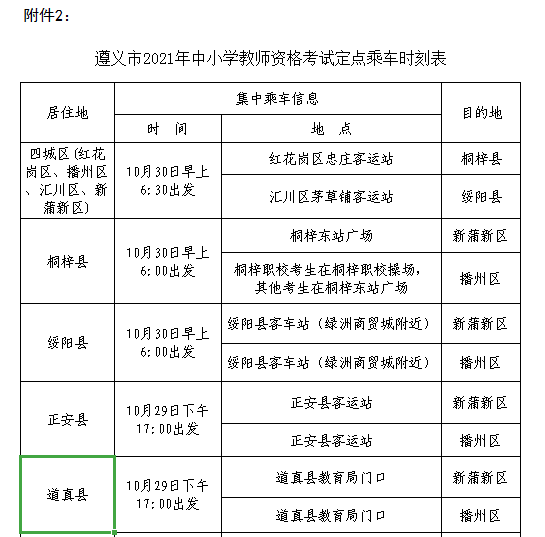
四、乘车提示:中心城区到桐梓县考点的考生,须于10月30日早上6:30前在红花岗区忠庄客运站乘车;中心城区到绥阳县考点的考生,须于10月30日早上6:30前在汇川区茅草铺客运站乘车;各县(区、市)到播州区、新蒲新区考点的考生,根据《遵义市2021年中小学教师资格考试定点乘车时刻表》(详见附件2),按时到指定地点乘车费用自理。
五、考生须在开考前60分钟到达考点,听从工作人员指挥,全程佩戴口罩,做好个人防护。考生本人所有考试场次结束后方可离开考点,做到两点一线(考点到住宿地),不得到人员密集地聚集。
六、考生返回居住地后,必须服从属地疫情防控管理,并主动向所在单位和社区报备。
附件:
1.遵义市新冠病毒核酸检测医疗卫生机构名单.xlsx
2.遵义市2021年中小学教师资格考试定点乘车时刻表.xlsx
中共遵义市委教育工作领导小组
2021年10月29日
声明:本站发布的信息旨在为求职者和考生提供相关资讯与帮助,所有信息最终以官方发布为准,解释权归招聘单位所有。
若涉及版权或错误及免费发布招聘信息,请联系本站管理员(微信号:shangwu-000),或者点击【在线反馈】予以更改删除或发布。

关注公众号