贵州黔南科技学院(贵州大学科技学院)是“全国先进独立学院”、“全国‘十一五’教育科研先进集体”、“全国创先争优先进基层党组织”、“全国三八红旗集体”、“全国大学生社会实践优秀团队”、中国独立学院协作会副会长单位。学校秉承“知行合一,事上磨练”的校训,正朝着建设成为整体办学实力在省内外有一定影响的综合性应用型本科大学的目标迈进。现因事业发展需要,2023年第二次面向社会公开招聘专任教师168名及退休教师若干名。
一、招聘原则
(一)坚持党管干部、党管人才的原则。
(二)坚持德才兼备、以德为先、五湖四海、任人唯贤的原则。
(三)坚持按需设岗、按岗招聘、人岗相适、人事相宜的原则。
(四)坚持公开、平等、竞争、择优的原则。
二、招聘对象及人数
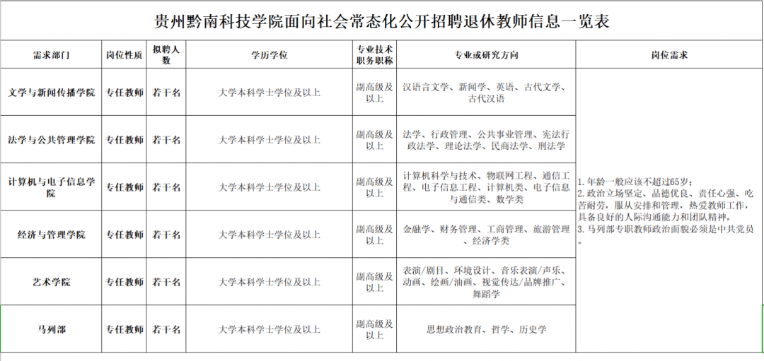
具体招聘岗位及要求详见《贵州黔南科技学院2023年第二次面向社会公开招聘专任教师岗位需求一览表》(详见下图)《贵州黔南科技学院面向社会常态化公开招聘退休教师信息一览表》(详见下图)。
三、招聘条件
1.具有中华人民共和国国籍,拥护中华人民共和国宪法,拥护中国共产党的领导,具有良好的思想政治素质。
2.具有正确的政治立场、政治态度、理想信念和良好的思想品德。
3.遵纪守法,诚实守信,品行端正、人格健全。
4.安心应聘岗位工作,有较强的事业心和责任感。
5.具有胜任应聘岗位需要的相关专业知识和工作能力。
6.普通高等教育全日制硕士研究生须取得学历、学位证书,年龄一般在45周岁以下;博士研究生年龄不作要求。
7.2023年高校应届毕业生须在2023年7月15日以前取得毕业、学位证书,不能正常毕业的应聘者取消聘用资格。
8.在职人员应聘须征得现就职单位的书面同意;委培、定向毕业生须征得原委培、定向单位书面同意。
9.符合应聘岗位要求的其他具体资格和条件。
10.每位应聘人员限报一个岗位,多报无效。
四、有关待遇
(一)薪酬待遇
公开招聘专任教师工资待遇按照贵州黔南科技学院工资制度执行。
(二)福利待遇
1.学校按照相关规定为公开招聘专任教师缴纳“五险一金”、在重点节日发放节日慰问品、为每位教职工提供住宿等。
2.学校为退休教师每月发放基本薪酬和购买意外保险。
五、招聘程序
(一)发布公告
在贵州黔南科技学院官方网站、官方微信公众号及其他省内外相关招聘网站发布公开招聘公告。公告时间从2023年3月4日起,开展2023年第二次面向社会公开招聘。
(二)报名及资格审查
1.报名时间:2023年3月4日—2023年3月30日
2.报名方式:电子邮件报名。邮件标题格式:姓名+应聘部门+应聘学科岗位。
3.报名方法:
(1)应聘人员如实、准确填写《贵州黔南科技学院2023年第二次面向社会公开招聘专任教师信息采集表》,直接打开链接(https://www.wjx.top/vm/rW9FcEU.aspx)填写或扫描下方二维码填写。
(2)应聘人员如实、准确填写《贵州黔南科技学院2023年第二次面向社会公开招聘专任教师报名表》(扫描下方二维码获得,以下简称《报名表》)的各项内容,并将填写完整的报名表、个人简历和相关资质证书扫描件以附件方式打包发送至邮箱gzqnkjxyrsc@163.com。
应聘人员需提供本人身份证、毕业证书、学位证书等相关证件(证明)扫描件。留学人员还应提供教育部中国留学服务中心出具的境外学历、学位认证书扫描件。
4.资格审查:应聘人员须如实填写本人有关信息,所提交的有关材料信息、证件与面试(试讲)时使用的证件必须一致。《报名表》填写信息不真实、不完整或填写错误的,责任自负。凡弄虚作假的,一经查实,取消应聘资格。学校收到应聘人员报名材料后统一组织专人进行资格审查,确定入围面试(试讲)人员名单。
(三)招聘面试(试讲)事宜
1.面试(试讲)时间:2023年4月6日—7日
2.考核方式:专业学科试讲及现场提问等。
3.面试(试讲)要求:将在贵州黔南科技学院官方网站、官方微信公众号上公布。
4.面试(试讲)合格人员名单:将在贵州黔南科技学院官方网站、官方微信公众号上公布。
(四)政审、体检、考察
1.根据招聘计划,按面试(试讲)成绩在合格人员中从高分到低分确定政审、体检、考察对象。政审、体检、考察放弃或不合格的,由学校研究决定是否按成绩从面试(试讲)合格人员中依次递补。
2.合格人员到原单位或户籍所在地开具政审材料,到县级及以上医院进行体检(体检标准参照公务员体检标准执行),并将政审材料、体检报告扫描件在规定时间内打包至邮箱gzqnkjxyrsc@163.com,提交时间另行通知。邮件标题格式:姓名+应聘部门+应聘学科岗位。
3.学校将对合格人员的政审材料、体检报告等进行审核,审核通过者确定为考察对象,对其进行考察。考察内容主要包括合格人员政治思想、道德品质、能力素质、学习和工作表现、遵纪守法、廉洁自律以及是否需要回避等。按照“凡进必审”的原则,贯彻党管人才原则,坚持政治标准和学术标准相统一,将思想政治表现、遵纪守法情况、道德品行等纳入我校新进人员的首要考察内容。
4.在考察中发现下列情况之一者,考察不合格,取消聘用资格:
(1)不能坚持党的基本路线,在重大政治问题上不能与党中央保持一致的人员。
(2)定向到具体行业或单位的应届毕业生。
(3)曾因犯罪受过刑事处罚或受过劳动教养的人员。
(4)被开除公职的人员。
(5)曾因贪污、行贿受贿、泄露国家机密等原因受到过党纪、政纪处分或近三年在机关、事业单位年度考核中曾被确定为“不称职”、“不合格”的人员。
(6)不符合招聘岗位所需资格或条件的人员。
(7)在各级公务员招录或在事业单位公开招聘中被认定有舞弊等严重违反聘用纪律行为的人员。
(8)人民法院认定为失信被执行人的或经有关政府行政主管部门认定存在严重违法失信行为的人员。
(9)有法律、法规规定不得聘用的人员。
(五)公示、聘用
1.政审、体检、考察后,根据政审、体检、考察情况确定拟聘用对象,拟聘用对象在贵州黔南科技学院官方网站、官方微信公众号公示五个工作日,对拟聘人员没有异议或反映有问题经查实不影响聘用的,按有关人事聘用规定办理相关手续。
2.被聘用人员应在规定时间内到招聘单位报到。无正当理由不按规定时间报到的,取消聘用资格,不予聘用。
3.被聘用人员与学校签订聘用合同,并按规定约定试用期。试用期满后,考核合格者予以正式聘用,不合格者取消聘用。
六、有关说明
(一)本次招聘工作由贵州黔南科技学院组织实施。招聘过程相关信息在贵州黔南科技学院官方网站、官方微信公众号等媒介上发布,请应聘人员自行留意查看。
(二)应聘人员应保持通信联络畅通,并对相关招聘信息持续保持关注。
(三)本公告由贵州黔南科技学院负责解释。
咨询部门:贵州黔南科技学院人事处
联系方式:0854-7061534(或通过邮件形式留言)
贵州黔南科技学院
2023年3月4日
声明:本站发布的信息旨在为求职者和考生提供相关资讯与帮助,所有信息最终以官方发布为准,解释权归招聘单位所有。
若涉及版权或错误及免费发布招聘信息,请联系本站管理员(微信号:shangwu-000),或者点击【在线反馈】予以更改删除或发布。

关注公众号