学校概况
遵义市职教中心(遵义市红花岗区中等职业学校)是一所公办中等职业学校,贵州省“百校大战”项目学校,贵州省职业教育“一体两翼”规划布局中的其中一翼,于2019年评为省级示范性中等职业学校。
学校占地面积500亩,建筑面积16万平方米,总投资6亿余元,新校址于2014年正式投用,由教学区、实训区、生活区、运动区、行政办公区等五个功能区域组成,实行全封闭寄宿制管理。现开设专业8个,其中荣获省级示范专业1个(汽车运用与维修);被评为教育部“第三批现代学徒制”试点单位;省级“创新创业教育基地”“省级高水平产教融合基地”;市级专业集团化基地,市级技能大赛基地。
一、招聘原则
(一)坚持德才兼备、以德为先的原则;
(二)坚持按需设岗、按岗招聘的原则;
(三)坚持公开、平等、竞争、择优的原则。
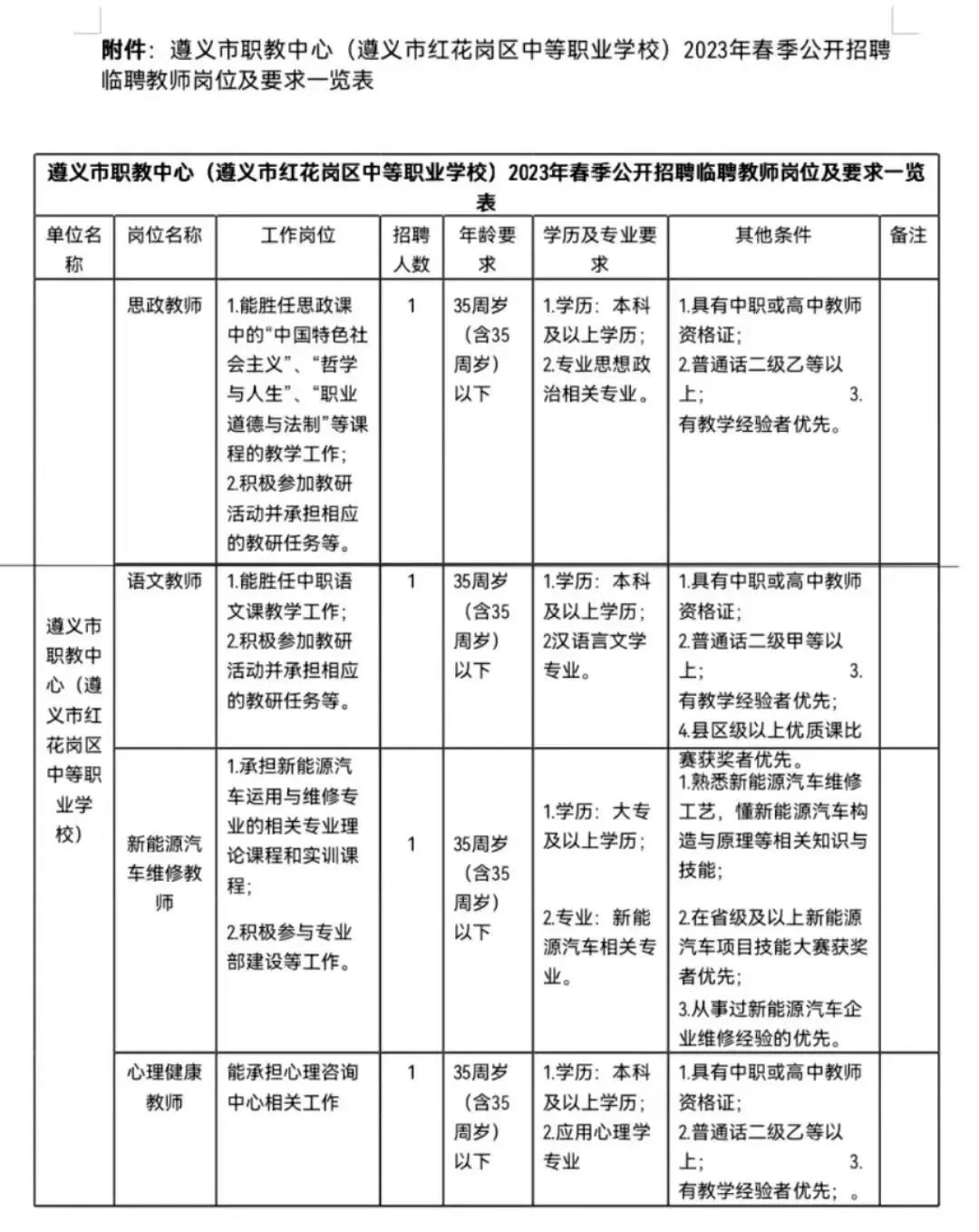
二、招聘人数拟招聘临聘教师4人。具体招聘岗位及要求详见《遵义市职教中心(遵义市红花岗区中等职业学校)2023年春季公开招聘临聘教师岗位及要求一览表》(附件)。
三、应聘条件
1.具有中华人民共和国国籍,拥护中国共产党,遵守中华人民共和国宪法。
2.热爱教育事业、责任心强、吃苦耐劳、有奉献精神;
3.无违法乱纪记录、无不良嗜好、品行端正、为人师表,未受到党纪政纪处分和治安处罚;
4.安于应聘岗位工作,有较强的事业心和责任感且服从工作安排。
5.身体健康,符合应聘岗位要求的身体条件。
四、招聘流程
(一)报名和资格审查
报名方式:线上报名,投递简历一份至邮箱:包括自然情况及有关资质证明(学历学位证、教师资格证、荣誉证书及身份证等)并备注所应聘学科。学校初筛简历通过后,电话通知面试事宜。
所提供的材料必须真实,如有作假,取消面试资格。
联 系 人:李老师
邮 箱:1137239450@qq.com(邮件标题格式:姓名+应聘学科+电话号码)
报名时间:2月2日至2月12日
(二)面试
1.面试采取结构化面试与试教结合,试教内容:所报岗位学科相应教学内容,按1课时准备,试讲时间10分钟。面试时提交试讲教案一份。
2.面试时间及地点将通过电话或短信方式另行通知,请保持电话畅通。
3.面试时执本人个人简历、身份证、毕业证、教师资格证、普通话等级证原件与复印件各一份到行政楼510办公室审原件交复印件。
(三)体检与考察
根据面试成绩,从高到低按1:1比例确定体检和考察对象。体检时间另行通知,体检费用由报考人员自理。
(四)人员聘用
经面试、体检、考察合格的报名人员,由校行政会研究,决定拟聘用人员名单。
五、待遇和管理拟聘用人员的待遇和管理根据遵义市职教中心(遵义市红花岗区中等职业学校)临聘人员相关管理规定确定薪资待遇,具体标准面议。拟聘用人员试用期一个月,试用期满考核合格后,按照相关规定签订劳动合同。被聘用人员须服从学校的岗位分配,在学校各项规章制度的框架下接受管理,如遇政策、规定有变,以变化后为准。
六、学校地址地址:遵义市红花岗区忠深大道遵义市职教中心
电话:085128825170
13368629990(李老师)
本公告由遵义市职教中心(遵义市红花岗区中等职业学校)负责解释。
遵义市职教中心
(遵义市红花岗区中等职业学校)
2023年2月2日
声明:本站发布的信息旨在为求职者和考生提供相关资讯与帮助,所有信息最终以官方发布为准,解释权归招聘单位所有。
若涉及版权或错误及免费发布招聘信息,请联系本站管理员(微信号:shangwu-000),或者点击【在线反馈】予以更改删除或发布。

关注公众号