一、学校简介:
铜仁市凯梵技工学校坐落于清丽怡人的武陵山汽车城内,是铜仁市唯一一所全日制中职民办技工学校。学校占地面积40余亩、建筑面积5万余方;二期筹建占地90余亩、建筑面积15万余方。规划可容纳5000名师生教学、生活。这里依山傍水、绿树成荫,是生活、学习的绝佳之地。
学校由铜仁爱车族集团、苏州铠盟教育及重庆讯易集团联合创办;学校前身爱车族职业技术培训学校与苏州铠盟教育距今已有10余年办学历史,具有先进、成熟、专业的中职教育管理团队。
目前我校开设有与用工市场高度契合的11个专业,形成了以汽车维修、电子商务、烹饪、酒店管理、美容美发等五大专业为龙头的品牌专业群。现有专业的师资团队120余人,在校生1000余名。我校高度重视教育教学质量与实习就业的稳定性,与国内外170余家优质企业建立了深度校企合作关系。学校毕业生就业率连年保持在98%以上。近年来为苏州及长三角地区输送约30000余名高素质技术人才。
铜仁市凯梵技工学校现因教学规模扩大,现面向社会广纳贤才,公开招聘专业教师数名,具体公告如下:
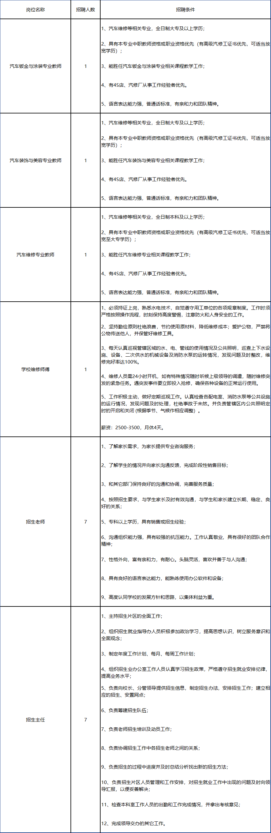
二、铜仁市凯梵技工学校招聘岗位:
三、聘用条件
1.基本条件
(1)政治素质好,热爱教育事业,品德端正,爱岗敬业,无违法违规记录。
(2)身体健康,善于沟通,服从安排,顾全大局。
(3)善于学习,有开拓精神和创新精神,具有较强的团队合作意识和抗压能力。
(4)熟练掌握办公软件操作。
2.特殊条件:按岗位职责确定,见招聘职位一览表。
四、招聘程序
(一)公布岗位。在学校公众号及相应媒体平台向全社会发布招聘公告。
(二)报名。本次招聘采取现场报名与网上报名相结合的方式进行。
1.现场填写应聘登记表报名,地址为:铜仁市凯梵技工学校行政楼1楼校管中心办公室(桃源堂);
2.网上报名,符合招聘条件人员发送简历及资质证明材料(毕业证书、职称证书、专业技术资格证书、身份证等)到1114223239@qq.com邮箱,邮件标题名称的规范格式:姓名+应聘岗位+毕业学校+所学专业+学历,如张三+专业老师+中国传媒大学+英语+本科)纸质报名表(附件1)、相关证书和业绩证明材料需在面试时提供原件核查;应聘电话咨询:17388564168(李主任)。
3.应聘者只能选择一个岗位报名;
4.报名起止时间:公告发布之日至招满截止。
(三)资格审查
办公室对报名人员的基本资格条件进行初审,并根据招聘计划和岗位需要确定面试人选。面试通知将在简历投递后1-2天内以电话告知方式发出,应聘人员要确保电话畅通。
(四)复核面试
学校组织专家考评小组开展考核面试。应聘人员面试时须携带毕业证书、职称证书、专业技术资格证书、身份证等原件进行现场确认和资格复核,提供个人简历纸质版一式两份存档。
五、审批聘用
面试合格者经学校招聘领导小组审批后录用。学校与录用人员依法签订劳动合同,统一执行3个月试用期。
应聘人员对提供的所有资质材料的真实性负责,提供虚假材料者一经核实不予录用,已经录用的解除聘用合同,造成学校损失的启动法律程序。
学校在招聘过程中,不收取报名费、中介费、手续费、资料费等任何费用,不组织任何形式的考前培训班,不指定教材及辅导材料,请广大应聘者提高警惕,防止受骗。应聘人员往返车旅、食宿等费用自理,安全自负。
六、福利待遇
1.试用期工资标准
试用期内,4000-7000元/月。
2.正式录用工资标准
试用期满,经专家评估小组认定和学校招聘领导小组审批正式录用后,实行以岗定薪,年综合收入:6-15万以上。
3.按规定缴纳五险。
4.学校为教职工提供免费食宿,每月发放餐饮补助。
5.对紧缺专业人才及高层次人才,享受以上福利的同时,学校给予优厚的特殊人才津贴、科研启动经费。
6.其他福利
国家法定节假日、周末双休、节假日福利、生日福利、带薪休假等。
七、发展前景
1.学校保障教职工合法权益,在专业技术职称的晋级评定、专业培训、继续教育方面享受比公办教师享受更优的待遇,更活的机制。
2.学校关注教职工的专业发展,支持教师参加各类教育教学能力提升活动。
3.教师接受统一培养,并安排在市内外中高职学校参加学习。
4.参加各级教育教学交流活动及访学活动。
附件:面试职位申请表
铜仁市凯梵技工学校面试职位申请表 | ||||||
(本表所填信息仅作为本校面试职位参考用,请如实填写,本单位承诺保密) | ||||||
应聘岗位: 填表日期: 年 月 日 | ||||||
基本情况 | 照片 | |||||
姓 名 | 性 别 | 民 族 | ||||
出生日期(农、阳) | 籍 贯 | 婚姻状况 | ||||
参加工作时间 | 政治面貌 | 健康状况 | ||||
学 历 | 专 业 | 从事应聘岗位年限 | ||||
职称或技能等级 | 驾 照 | 身份证号码 | ||||
期望薪资 | 社保福利 | QQ号码 | ||||
通讯地址 | 身高(CM) | |||||
联系电话 | 紧急联系人 | 紧急联系电话 | ||||
教育背景(填写第一学历和最高学历) | ||||||
起止年月 | 毕业院校 | 所学专业 | 学历学位 | 培养方式 | ||
年 月至 年 月 | ||||||
年 月至 年 月 | ||||||
工作经历(请从最近的时间填起) | ||||||
起止年月 | 单位名称 | 部门 | 职务/岗位 | 证明人电话 | 离职原因 | |
年 月至 年 月 | ||||||
年 月至 年 月 | ||||||
年 月至 年 月 | ||||||
年 月至 年 月 | ||||||
家庭情况(父母、配偶、子女) | ||||||
姓 名 | 与本人关系 | 工作单位 | 职务/岗位 | |||
是否服从学校岗位调剂 | ||||||
申请人郑重申明:上述所填写的各项资料真实可靠,并无掩饰任何不利申请到学校的资料。 | ||||||
申请人签名确认: | ||||||
声明:本站发布的信息旨在为求职者和考生提供相关资讯与帮助,所有信息最终以官方发布为准,解释权归招聘单位所有。
若涉及版权或错误及免费发布招聘信息,请联系本站管理员(微信号:shangwu-000),或者点击【在线反馈】予以更改删除或发布。

关注公众号